Apprentissage et développement humain II partie 2
Cours
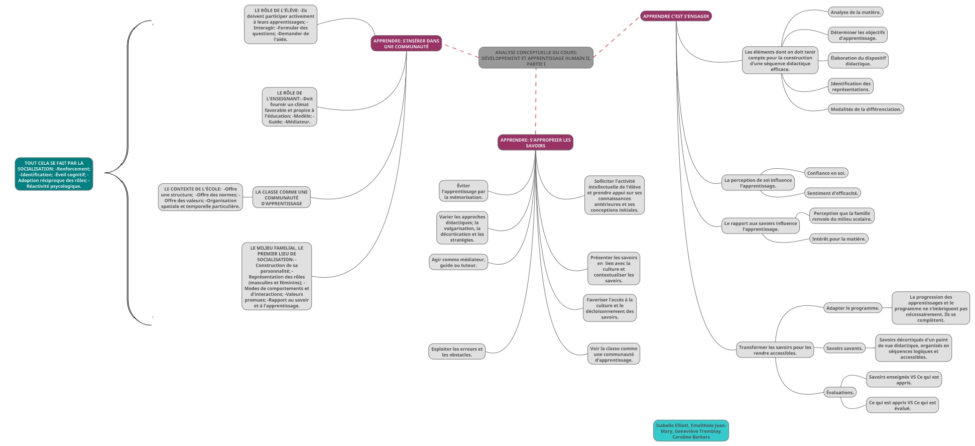
Développement humain et apprentissage
Schéma
Observations
Problèmes observés sur le contexte de la classe:
Description du projet et des observations du contexte
Domaine d’intervention : Apprendre-ensemble
Résumé du PIC
Conception d’un signet de lecture pour faire des retours plus efficients auprès d’élèves d’un groupe de maternelle. Comme résultat fini, le signet comprend deux côtés. D’un bord, des questions et des mots clés ont été choisis pour faciliter les retours en lecture; de l’autre, une œuvre d’art personnalisée à la manière de Bertin, un artiste du quartier qui a œuvré comme peintre, sculpteur, graveur et muraliste.
Besoin du milieu