Jan 23 2017 Un mode de vie sain au préscolaire Laurie Caron Contexte En savoir plus sur Un mode de vie sain au préscolaire
Jan 23 2017 Accroître la motivation en écriture et en lecture Sarah Turmel Les problèmes observés sur le contexte de la classe (mes observations) En savoir plus sur Accroître la motivation en écriture et en lecture
Aspects politiques des systèmes scolaires Cours Fondements Schéma capture_decran_2017-01-23_a_11.19.45.png
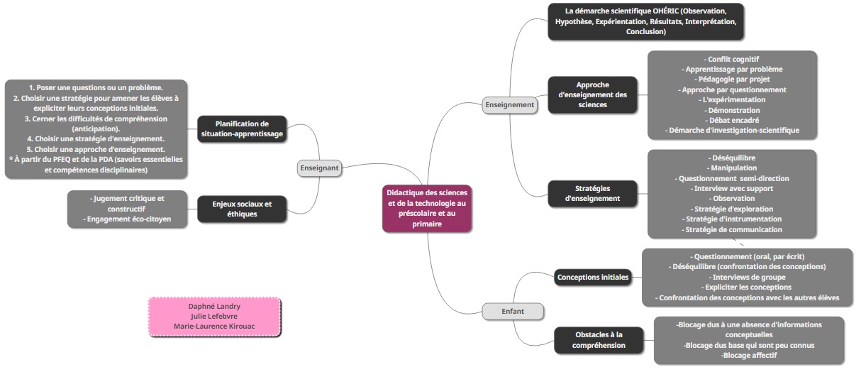
Didactique des sciences et de la technologie au préscolaire et au primaire Cours Sciences et technologie Schéma
Didactique des sciences et de la technologie au préscolaire et au primaire Cours Sciences et technologie Schéma
Didactique des sciences et de la technologie au préscolaire et au primaire Cours Sciences et technologie Schéma reseau_de_concepts_-_did._des_sciences.jpg