Analyse conceptuelle d'un cours moins signifiant pour moi
Cours
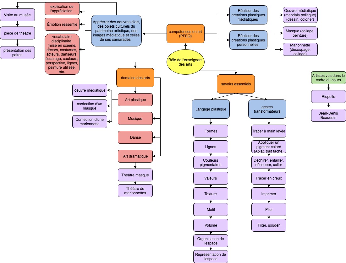
Arts
Contexte :
Comme projet d’interventions en contexte de stage 4, j’avais choisi de combiner l’orthographe et les arts en un seul projet. Dans ma classe, la majorité de mes élèves adoraient dessiner. De plus, les images et les dessins semblaient les aider à mieux écrire un son et/ou un mot. Pour faciliter l’apprentissage de mots ayant le son « ille » à l’intérieur, les enseignantes de 3e année avaient raconté une petite histoire :
Les élèves ont eu à planifier le temps nécessaire afin de choisir un sujet pour l'écriture d'un texte informatif, la recherche qui est nécessaire pour cela, la révision en sous groupe, la correction, l'écriture à l'ordinateur et la mise en ligne sur un site web de classe.