Aspects politiques des systèmes scolaires Cours Fondements Schéma aspects_politiques_des_systemes_scolaires-3.jpg
Rôle de l'enseignement des arts : moins signifiant Cours Arts Schéma role_de_lenseignement_des_arts_-_moins_signifiant_-_esther_p-q.jpg
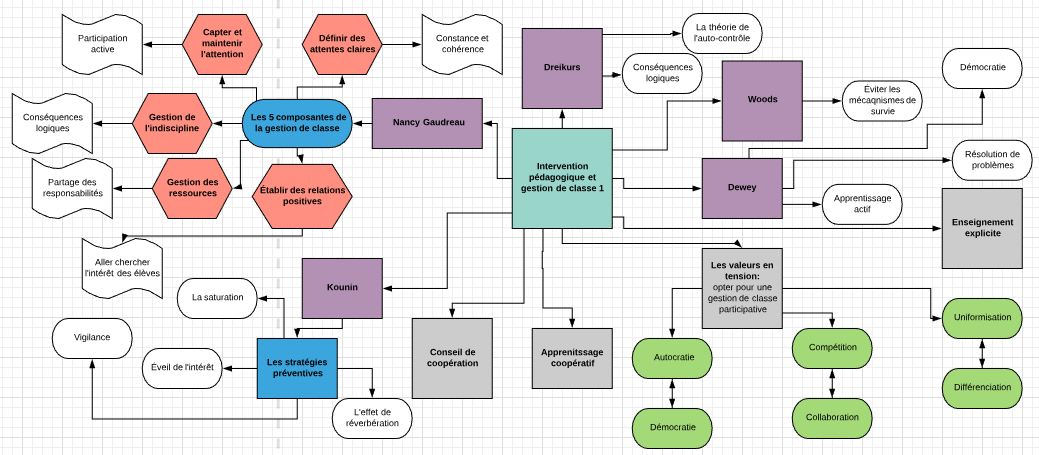
Intervention et gestion de classe I et II : cours signifiant Cours Gestion de classe Schéma intervention_et_gestion_de_classe_-_cours_signifiant_-_esther_p-q.jpg
Des éléments qui pourraient être acquis autrement Cours Évaluation des apprentissages Schéma cours_non-signifiant_bepep.jpg
Savoir d'où on vient pour savoir où on s'en va... Cours Fondements Schéma un_cours_signifiant_du_bepep.jpg