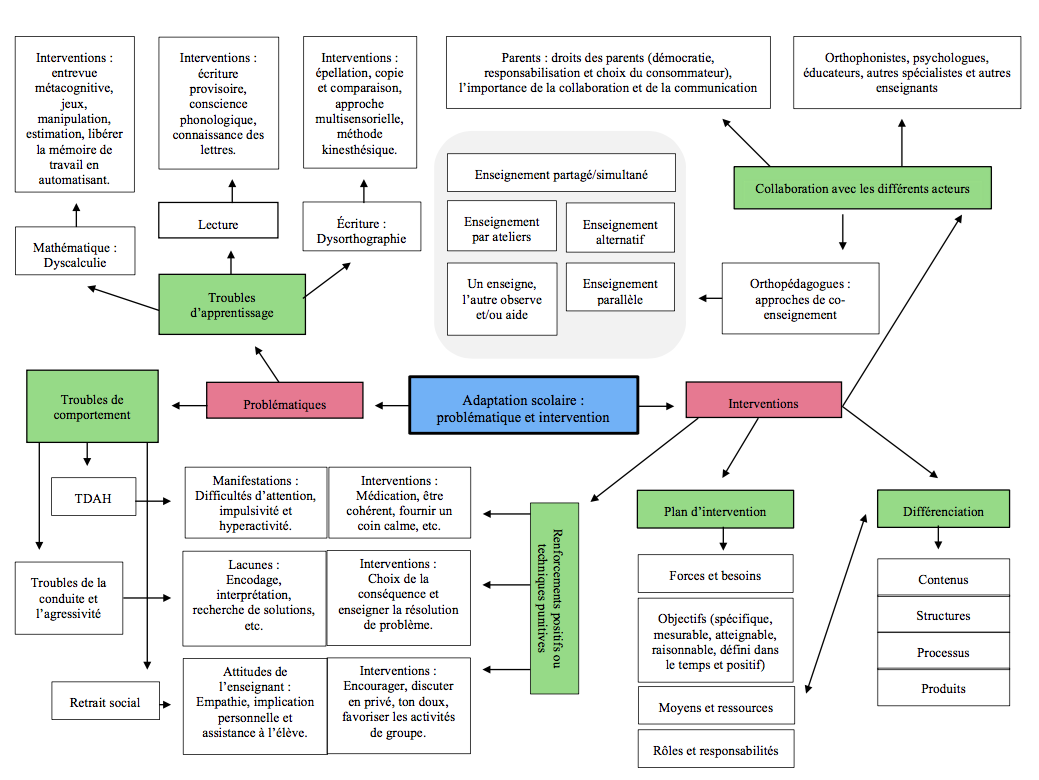
Adaptation scolaire : problématique et intervention Cours Élèves en difficulté Schéma capture_decran_2019-03-08_a_14.45.39.png
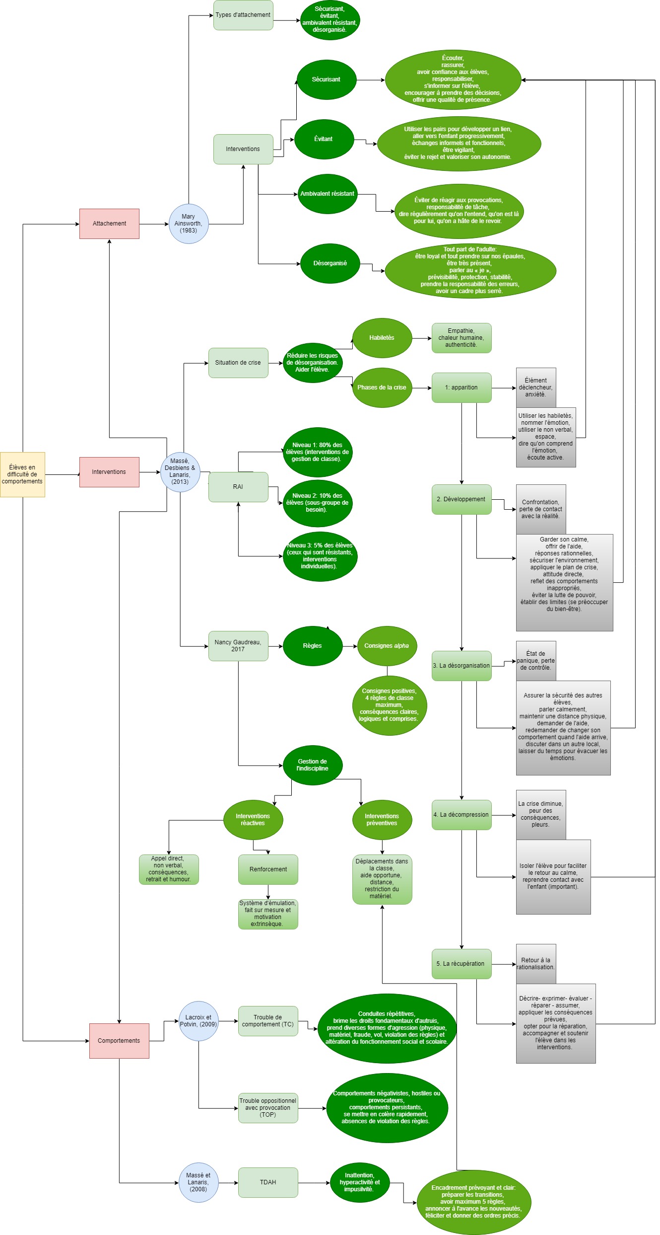
Élèves en difficulté de comportement : intervention Cours Élèves en difficulté Schéma capture_decran_2019-03-08_a_14.42.49.png
Le français au 3e cycle: des méthodes d'enseignement pour l'oral et l'écrit Cours Français Schéma schema_enseignement_et_apprentissage_du_francais_oral_et_ecrit_au_3e_cycle_du_primaire.jpg
Des élèves en difficulté de comportements Cours Élèves en difficulté Schéma schema_eleves_en_difficulte_de_comportements.jpg
Aspects politiques des systèmes scolaires Cours Fondements Schéma reseau_de_concept_cours_2_final.jpg
Élèves en difficulté de comportement Cours Élèves en difficulté Schéma reseau_de_concept_cours_1_final.jpg