Analyse conceptuelle - Élève en difficulté de comportement - ENP-2010 Cours Élèves en difficulté Schéma analyse_conceptuelle_eleve_en_difficulte_de_comportement.jpg
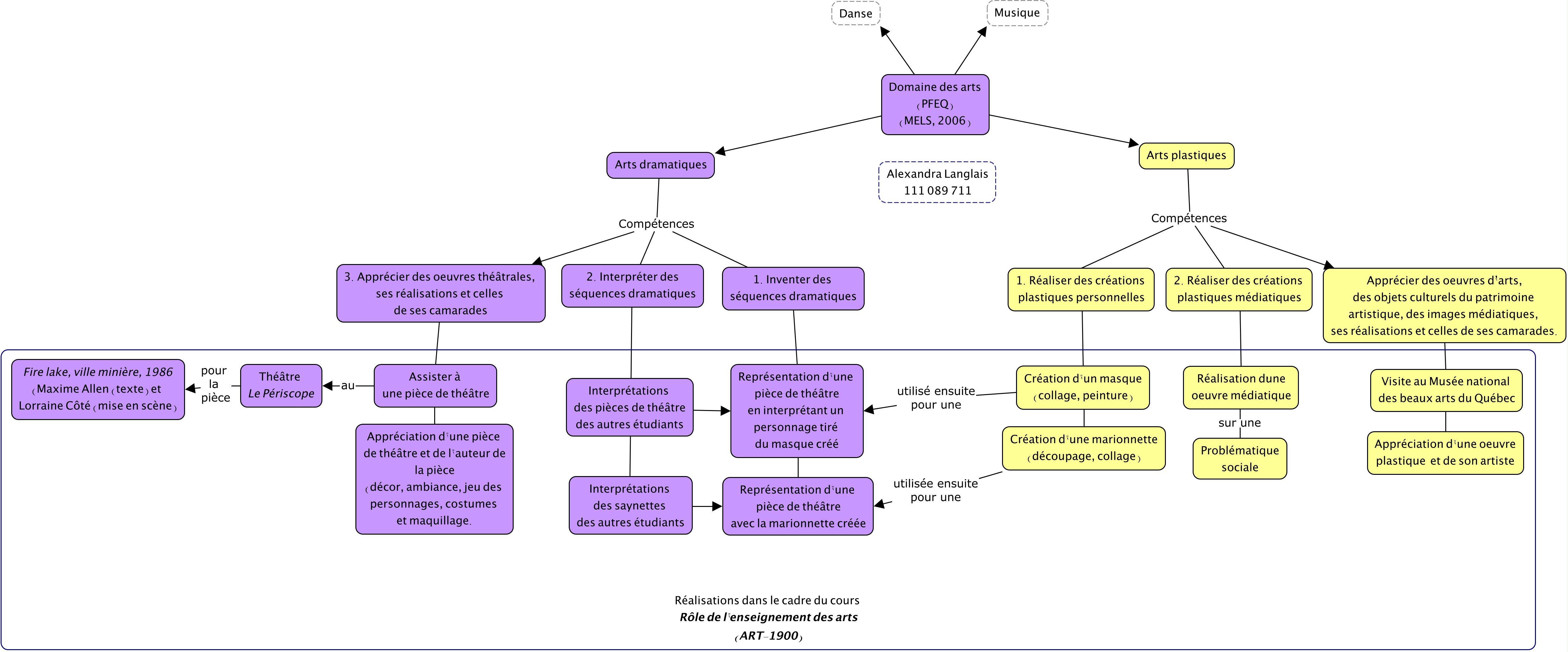
Analyse conceptuelle - Rôle de l'enseignement des arts - Art-1900 Cours Arts Schéma analyse_conceptuelle_role_de_lenseignement_des_arts_0.jpg
Penser par nous-mêmes : parole et silence Cours Développement humain et apprentissage Schéma penser_par_nous-memes.png
Élèves en difficulté de comportement ENP-2010 (+) Cours Élèves en difficulté Schéma eleves_en_difficulte_de_comportement_.jpg
Analyse conceptuelle «Rôle de l'enseignement des arts» Cours Arts Schéma analyse_conceptuelle_role_de_lenseignement_des_arts.jpg
Analyse conceptuelle «Élèves en difficulté de comportements» Cours Élèves en difficulté Schéma analyse_conceptuelle_eleves_en_difficulte_de_comportement.jpg
Aspects politiques des systèmes scolaires Cours Fondements Schéma aspects_politiques_des_systemes_scolaires.pdf
Intervention pédagogique et gestion de classe I Cours Gestion de classe Schéma gestion_de_classe_et_intervention_pedagogique_i_0.jpg