Analyse cours 1 - Élèves en difficulté de comportement Cours Élèves en difficulté Schéma analyse_cours_1_-_eleves_en_difficulte_de_comportement.jpg
Premiers apprentissages du français oral et écrit (DID-2001) Cours Français Schéma premiers_apprentissages_du_francais_oral_et_ecrit_did-2001.jpg
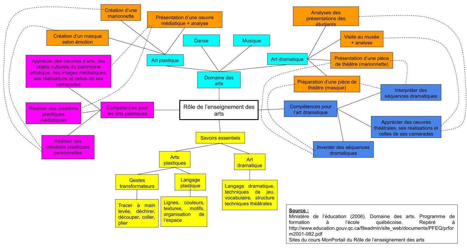
Rôle de l'enseignement des arts (ART-1900) Cours Arts Schéma role_de_lenseignement_des_arts_art-1900.jpg
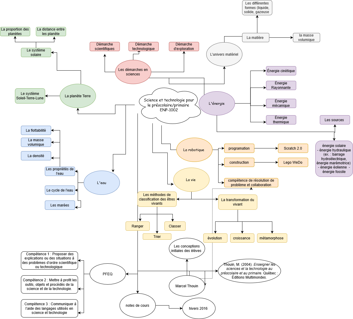
Analyse conceptuelle- Science et technologie pour le préscolaire/primaire ENP-1002 Cours Sciences et technologie Schéma analyse_conceptuelle_1.png
Élèves en difficulté de comportement Cours Élèves en difficulté Schéma cours_eleves_en_difficulte_.jpg
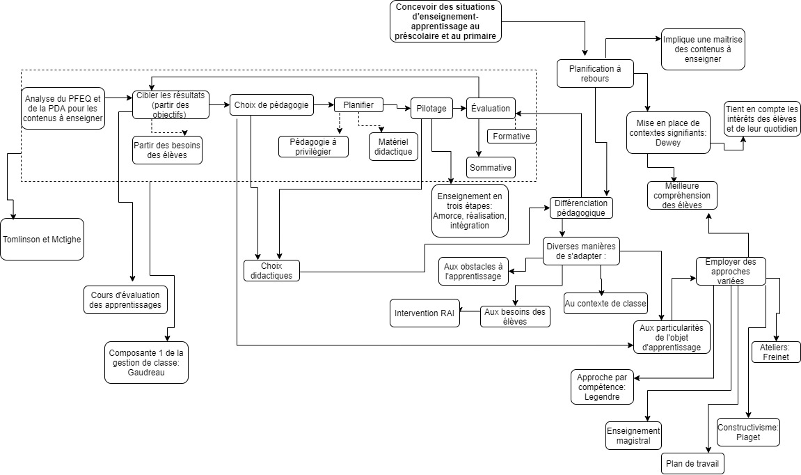
Concevoir des SEA pour le préscolaire et le primaire Cours Concevoir des situations d'enseignement-apprentissage au préscolaire et au primaire Schéma concevoir_.jpg
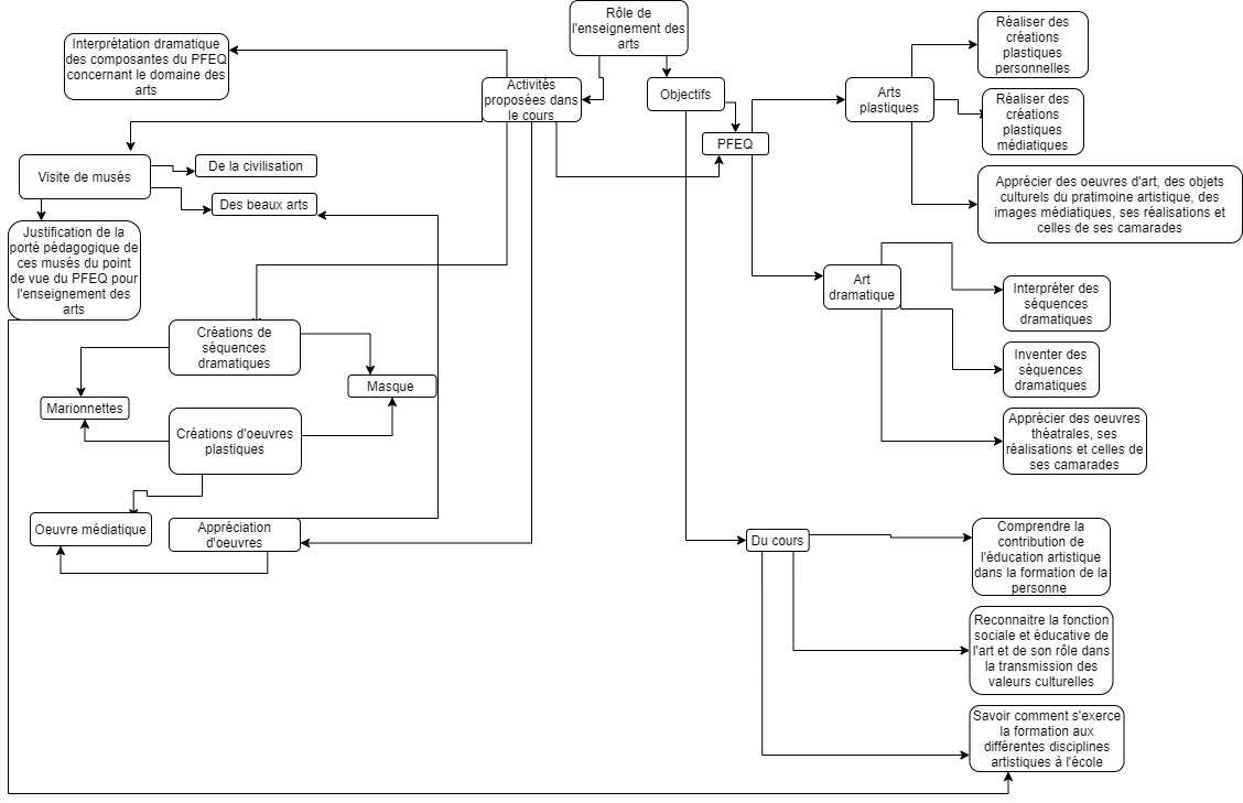
Analyse du cours : Rôle de l'enseignement des arts Cours Arts Schéma role_de_lenseignement_des_arts_2.jpg
Cours le plus signifiant: Inclusion scolaire: problématique et intervention Cours Élèves en difficulté Schéma analyse_du_cours_le_plus_signifiant_inlusion_scolaire_.jpg