Didactique de l'univers social pour les élèves de 4 à 7 ans Cours Univers social Schéma didactique_de_lunivers_social_pour_les_eleves_de_4_a_7_ans_0.jpg
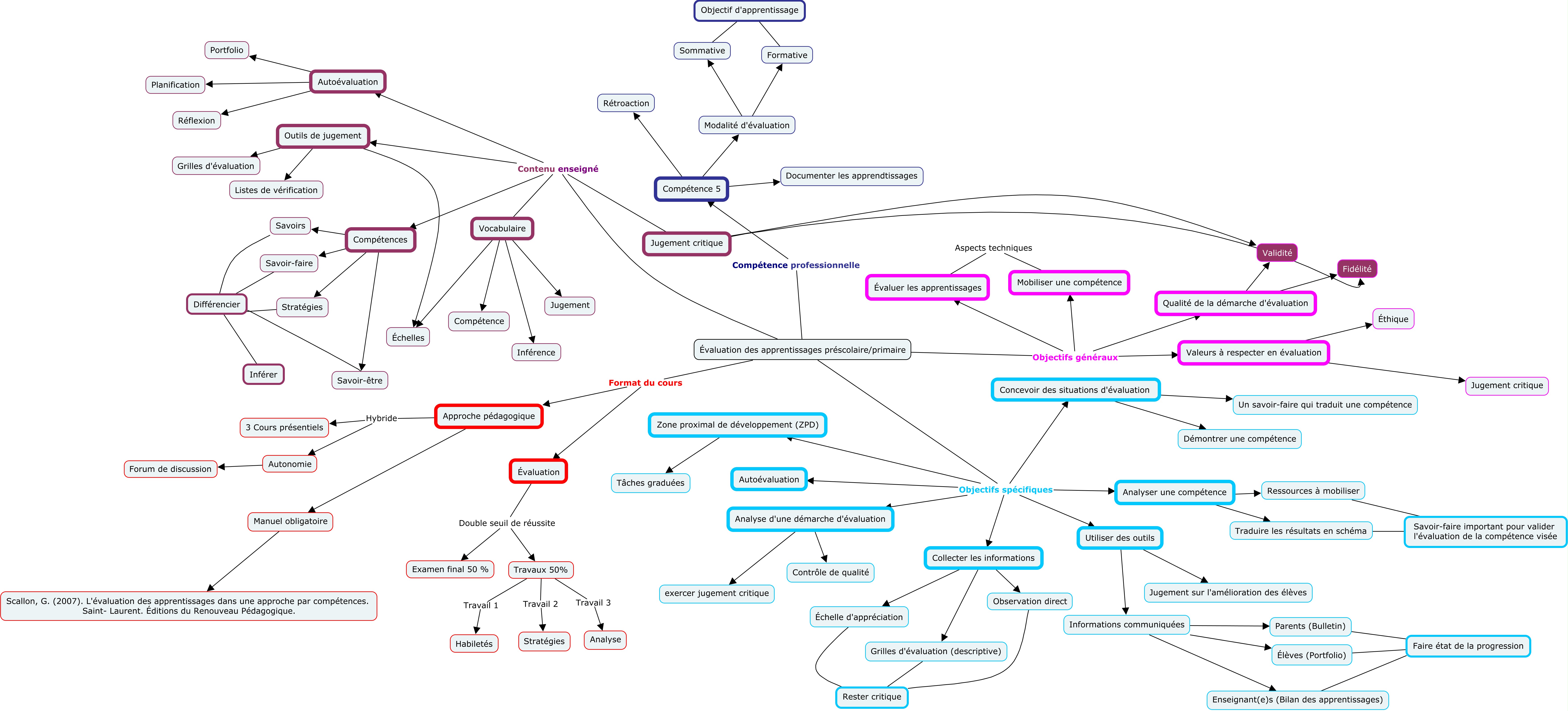
Analyse du cours Élèves en difficulté de comportement Cours Élèves en difficulté Schéma analyse_du_cours_eleves_en_difficulte_de_comportement.jpg
Analyse du cours Éthique et culture religieuse: enseignement préscolaire et primaire Cours Éthique et culture religieuse Schéma analyse_du_cours_ethique_et_culture_religieuse_enseignement_au_prescolaire_et_primaire.jpg
Analyse du cours Éthique et culture religieuse: enseignement préscolaire et primaire Cours Éthique et culture religieuse Schéma analyse_du_cours_ethique_et_culture_religieuse_enseignement_au_prescolaire_et_primaire.jpg
Littérature pour le préscolaire et pour le primaire Cours Français Schéma litterature_au_prescolaire_et_au_primaire.jpg