Rôle de l'enseignement des arts, un cours non signifiant Cours Arts Schéma analyse_conceptuelle_-_role_de_lenseignement_des_arts.jpg
Inclusion scolaire: problématique et intervention, un cours signifiant Cours Élèves en difficulté Schéma analyse_conceptuelle_-_inclusion_scolaire.jpg
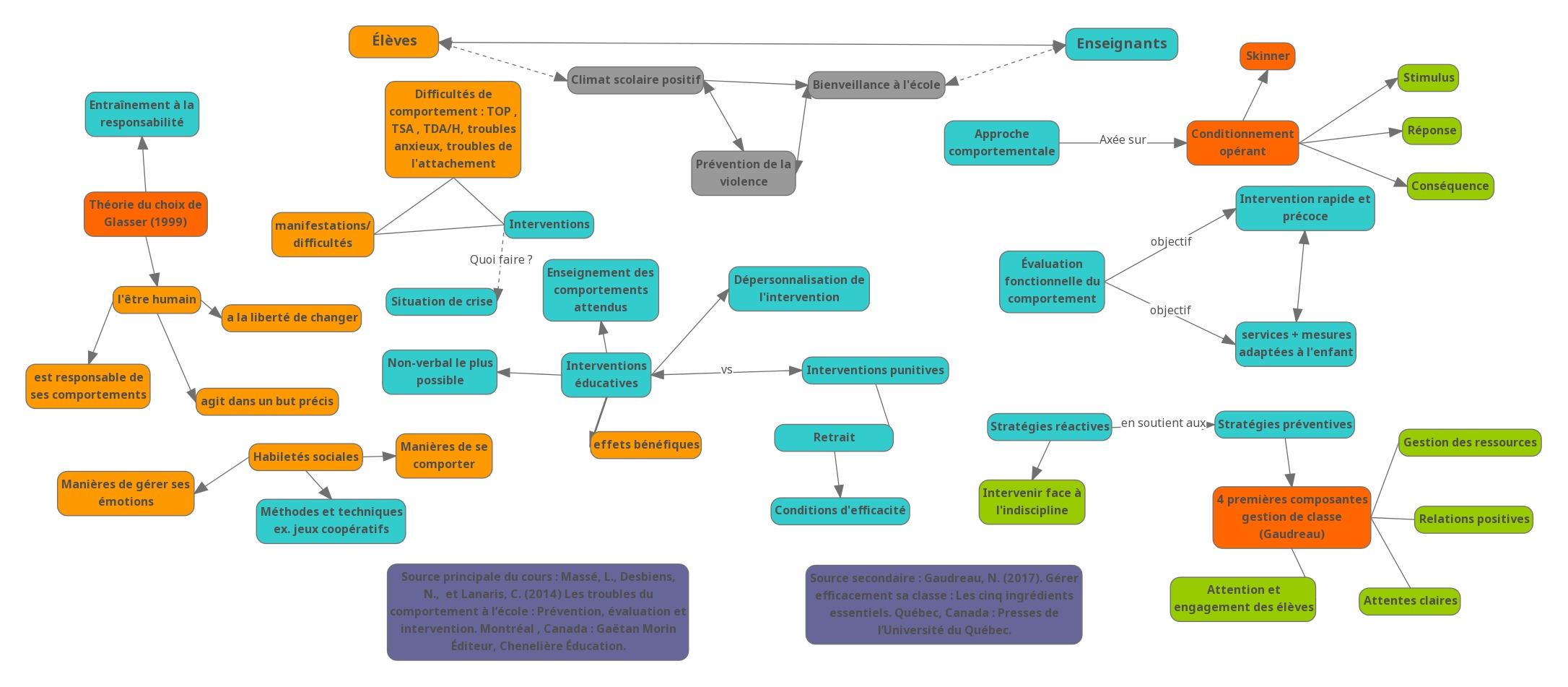
Élèves en difficulté de comportement Cours Élèves en difficulté Schéma analyse_conceptuelle_-_eleves_en_difficulte.png
Évolution des idées et des pratiques pédagogiques Cours Fondements Schéma analyse_conceptuelle_-_evolution_des_idees.jpg
Didactique des sciences et de la technologie au préscolaire et au primaire Cours Sciences et technologie Schéma didactiques_des_sciences_pour_le_prescolaire_et_le_primaire.pdf
Littérature jeunesse pour le préscolaire/primaire Cours Français Schéma litterature_pour_le_prescolaire_et_le_primaire.pdf
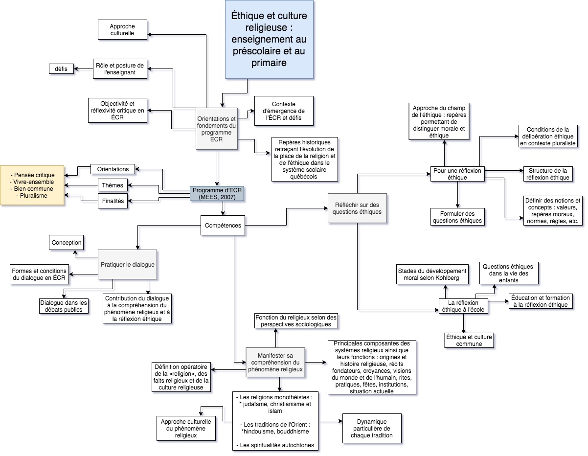
Éthique et culture religieuse : enseignement au préscolaire et au primaire I Cours Éthique et culture religieuse Schéma ethique_eer-1900.jpg