Cours moins signifiant Cours Évaluation des apprentissages Schéma analyse_conceptuelle_dun_cours_moins_signifiant_0.jpg
Cours plus signifiant Cours Gestion de classe Schéma analyse_conceptuelle_dun_cours_plus_signifiant.jpg
Élèves en difficulté de comportements Cours Élèves en difficulté Schéma analyse_conceptuelle-eleves_en_difficulte_de_comportements.jpg
Élèves en difficulté de comportement (ENP-2010) Cours Élèves en difficulté Schéma eleves_en_difficulte_0.jpg
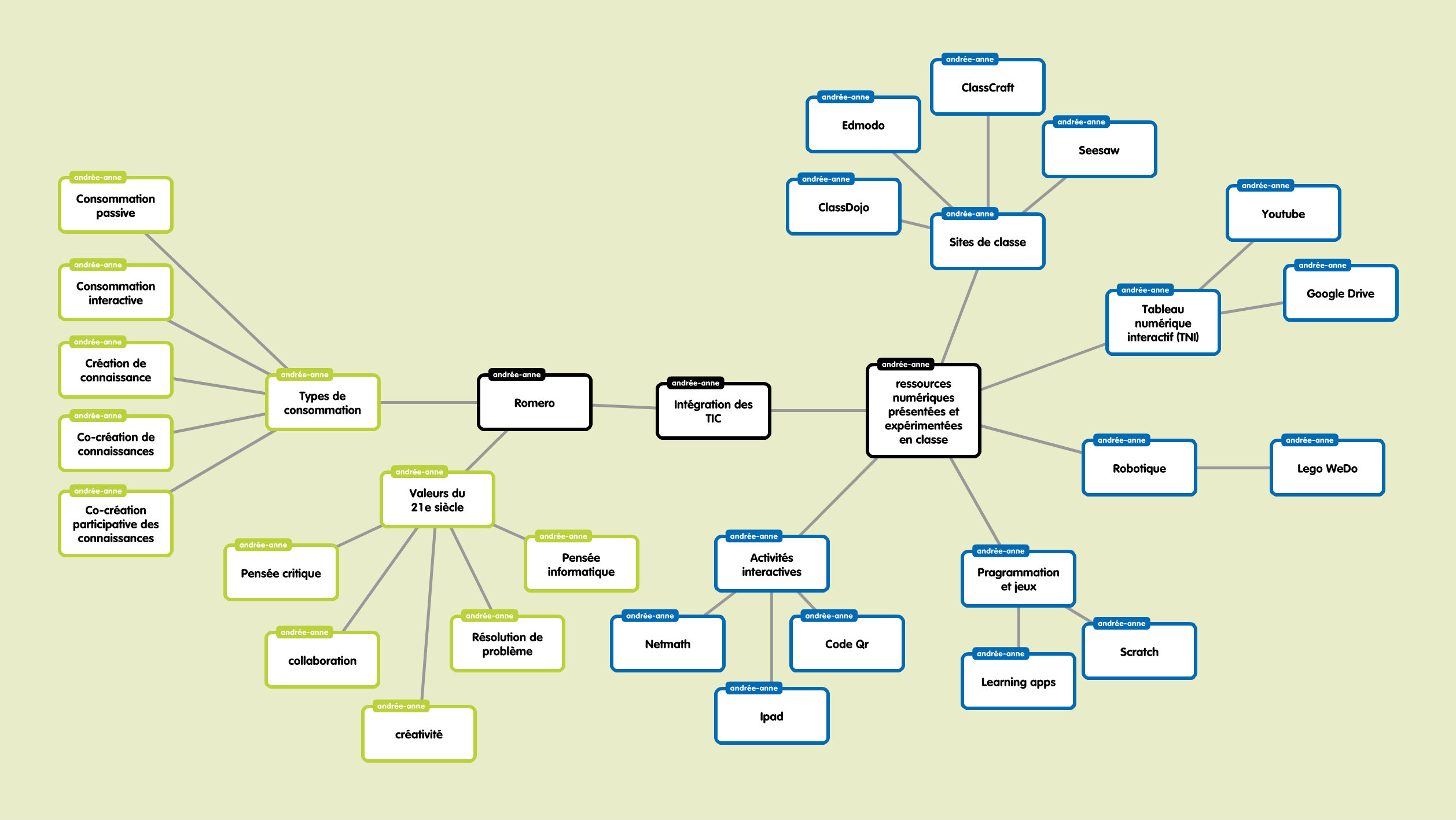
Exploitation pédagogique des TIC au préscolaire/primaire (TEN-2901) Cours Exploitation pédagogique des TIC au préscolaire/primaire Schéma tic_0.jpg
Rôle de l'enseignement des arts Cours Arts Schéma analyse_conceptuelle-role_de_lenseignement_des_arts.jpg
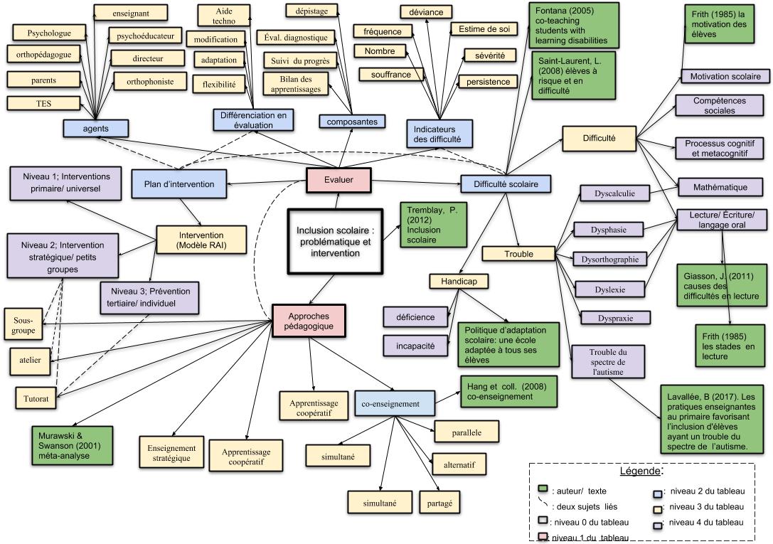
Évaluation des apprentissages Cours Évaluation des apprentissages Schéma evaluation_des_apprentissages.pdf