Inclusion scolaire : problématique et intervention Cours Élèves en difficulté Schéma inclusion_enp-1005.jpg
Aspects politiques des systèmes scolaires Cours Fondements Schéma aspects_politiques_des_systemes_scolaires_0.jpg
Élèves en difficulté de comportement - Cours significatif Cours Élèves en difficulté Schéma cours_significatif.jpg
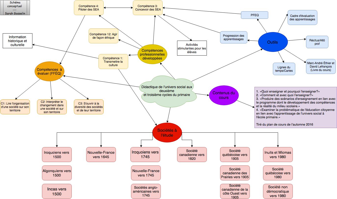
Cours d'élèves en difficulté de comportement Cours Élèves en difficulté Schéma eleves_en_difficulte_de_comportement_1.jpg
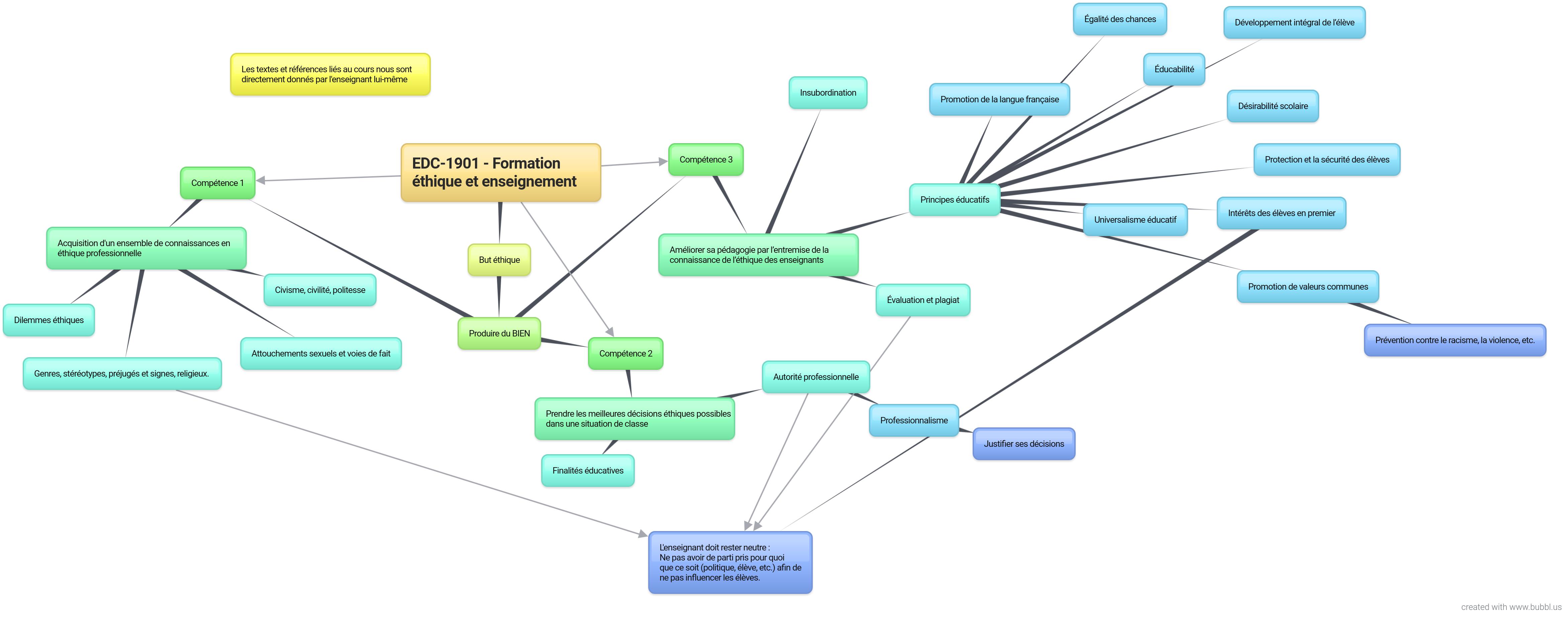
Cours d'éthique professionnel et enseignement Cours Éthique et culture religieuse Schéma ethique_professionnelle.jpg
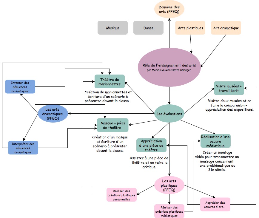
Tableau - Rôle de l'enseignement des arts Cours Arts Schéma tableau_role_de_lenseignement_des_arts_0.pdf
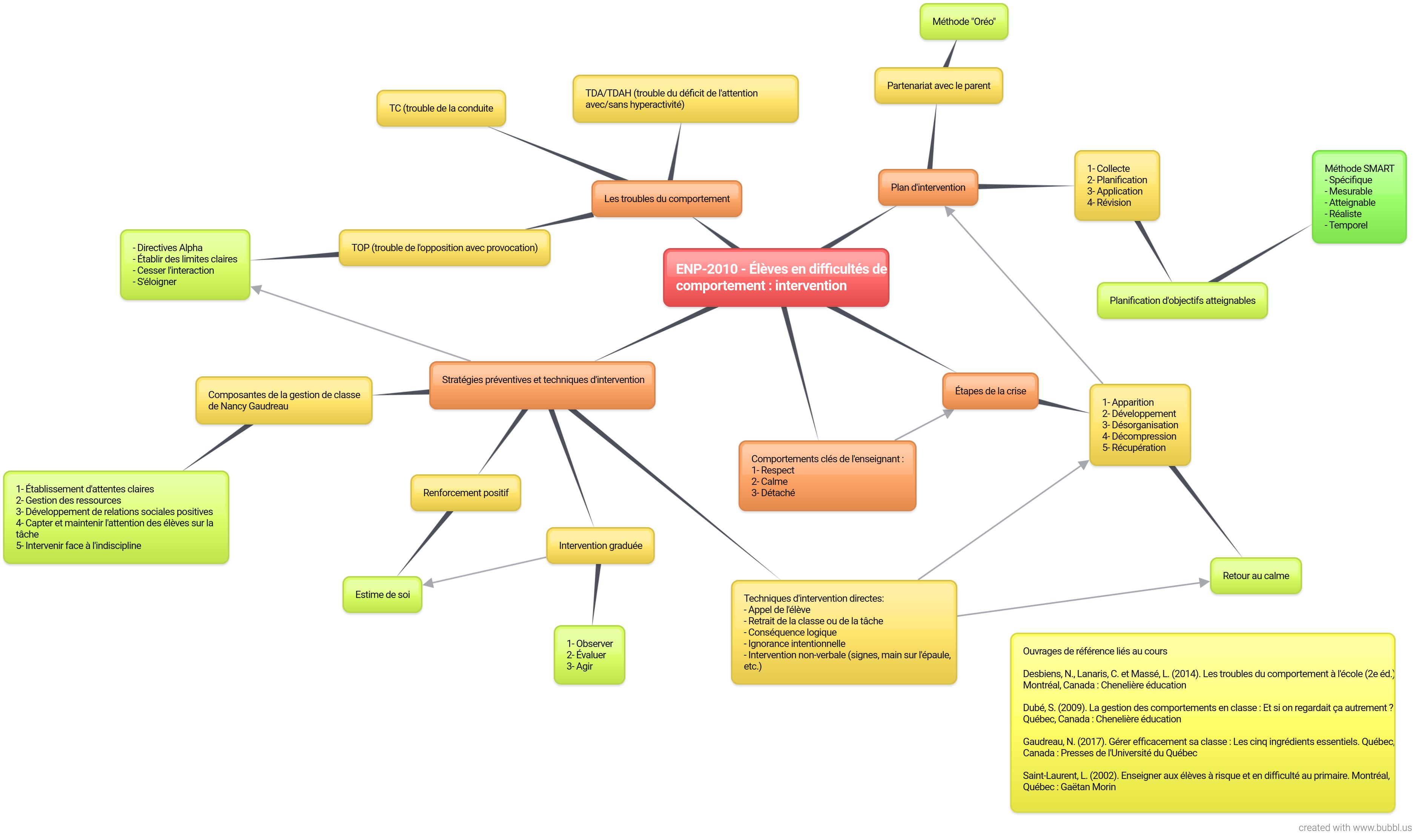
Analyse cours élèves en difficulté Cours Élèves en difficulté Schéma analyse_cours_eleves_en_difficulte_de_comportement_111099297_alice_begin-richard.jpg