Interventions et gestion de la classe I Cours Gestion de classe Schéma reseau_de_concepts_gestion_de_classe_sarah_am.jpg
Élèves en difficulté de comportement Cours Élèves en difficulté Schéma eleves_en_difficulte_de_comportement_0.jpg
Cours moins signifiant - TEN-2901 Cours Exploitation pédagogique des TIC au préscolaire/primaire Schéma analyse.cours_.moins_.signifiant.png
Apprentissage du français au 1er et 2e cycles (cours signifiant) Cours Français Schéma analyse_conceptuelle_cours_signifiant.pdf
Évaluation des apprentissages (cours moins signifiant) Cours Évaluation des apprentissages Schéma analyse_conceptuelle_cours_moins_signifiant_0.pdf
Inclusion scolaire: problématique et intervention Cours Élèves en difficulté Schéma inclusion_scolaire-marie-helene_laplante.jpg
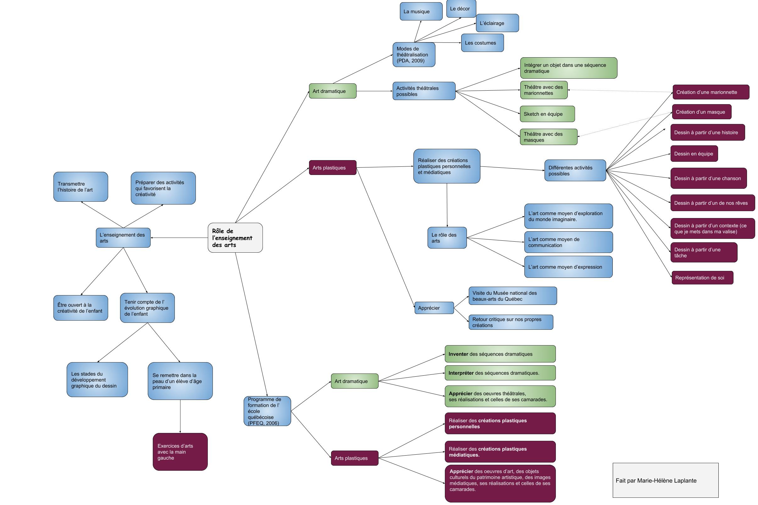
Rôle de l'enseignement des arts Cours Arts Schéma role_de_lenseignement_des_arts-marie-helene_laplante.jpg