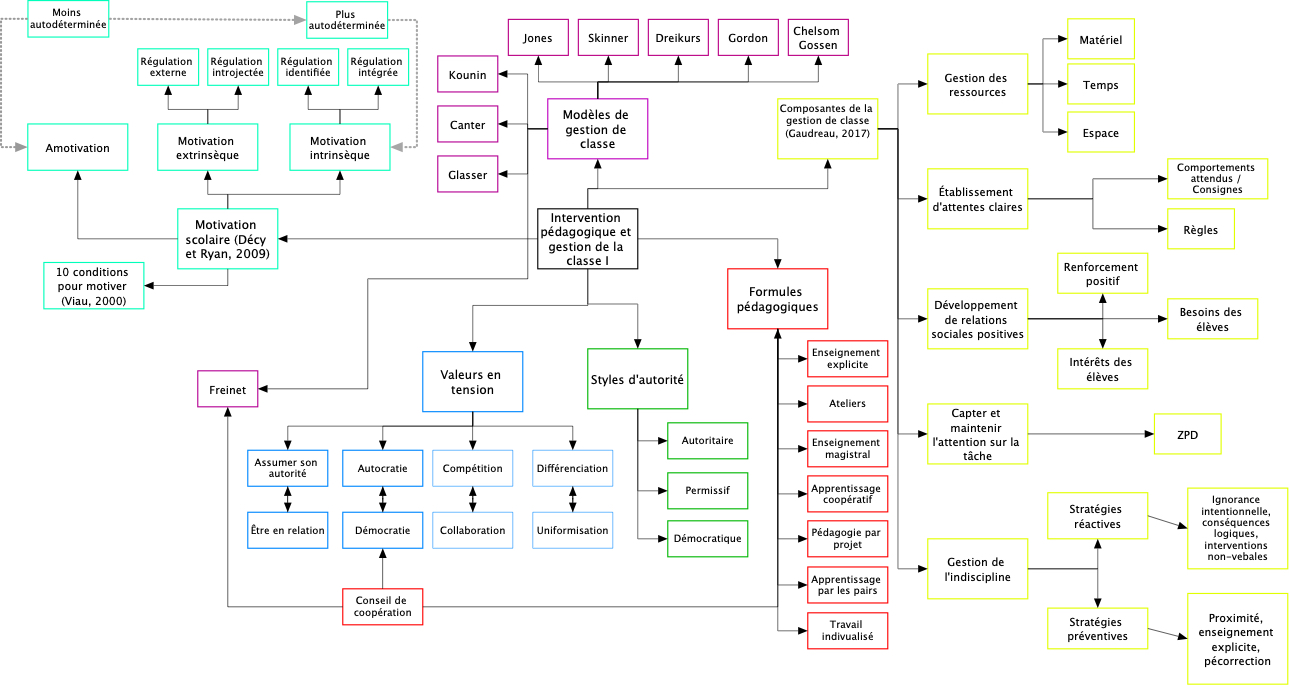
Gestion de classe et intervention pédagogique I Cours Gestion de classe Schéma gestion_de_classe_et_intervention_pedagogique_i.jpg
Didactique de l'univers social pour les élèves de 4 à 7 ans Cours Univers social Schéma didactique_de_lunivers_social_pour_les_eleves_de_4_a_7_ans.jpg
Fév 07 2020 La gestion des émotions au préscolaire Carolyne Vallières La gestion des émotionsDescription du projet et des observations du contexte En savoir plus sur La gestion des émotions au préscolaire
Exploitation pédagogique des TIC au préscolaire et au primaire Cours Exploitation pédagogique des TIC au préscolaire/primaire Schéma exploitation_des_tic_au_prescolaire_et_au_primaire.jpg
Évaluation des apprentissages au préscolaire et au primaire Cours Évaluation des apprentissages Schéma evaluation_des_apprentissages_au_prescolaire_et_au_primaire.jpg
Intervention pédagogique et gestion de la classe I Cours Gestion de classe Schéma intervention_pedagogique_et_gestion_de_la_classe_i.jpg
Analyse conceptuelle du cours le plus signifiant pour moi Cours Élèves en difficulté Schéma eleves_en_difficulte_de_comportement_0.jpg