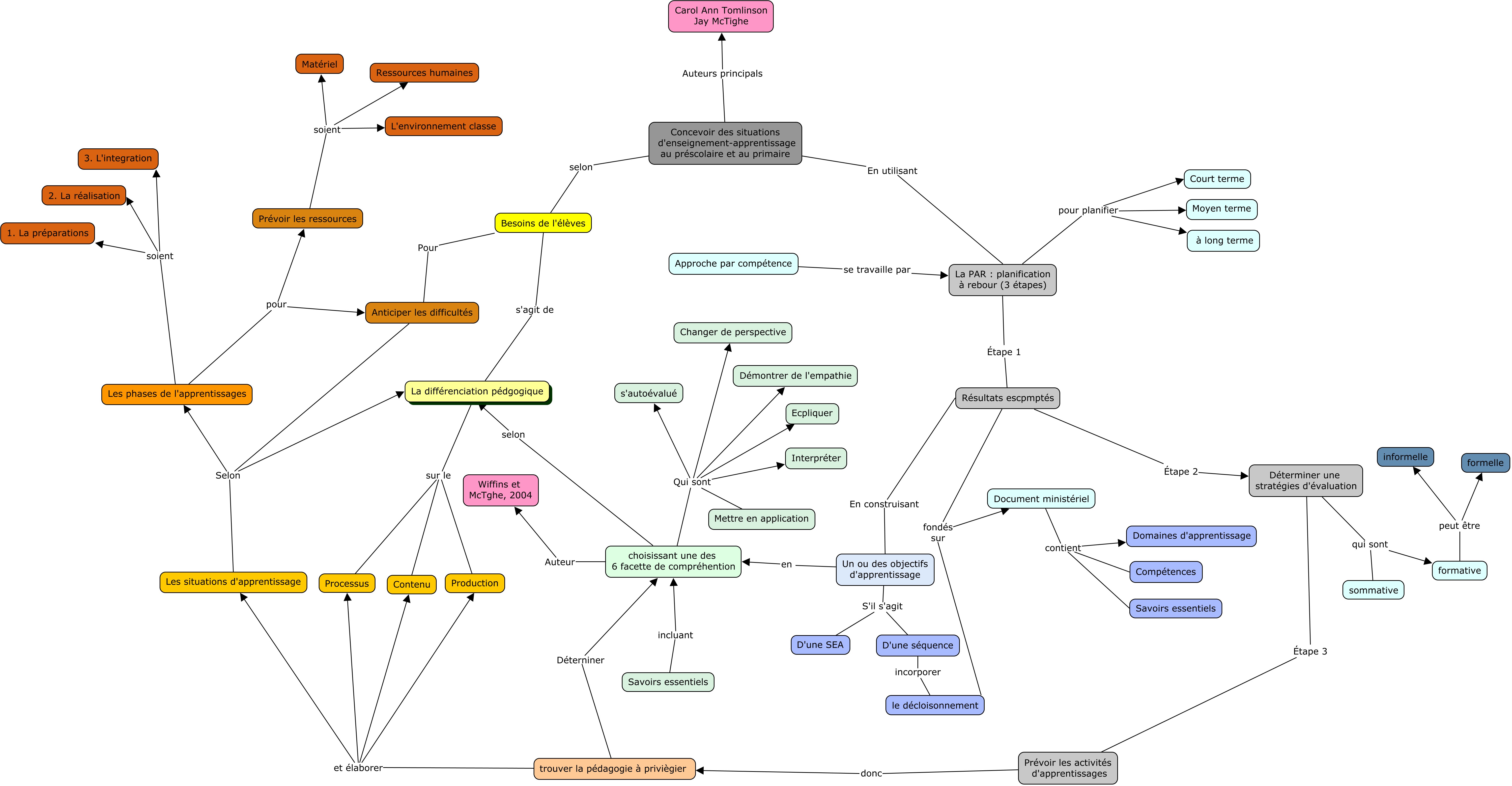
Analyse conceptuelle Cours Concevoir des situations d'enseignement-apprentissage au préscolaire et au primaire Schéma map_2.jpg
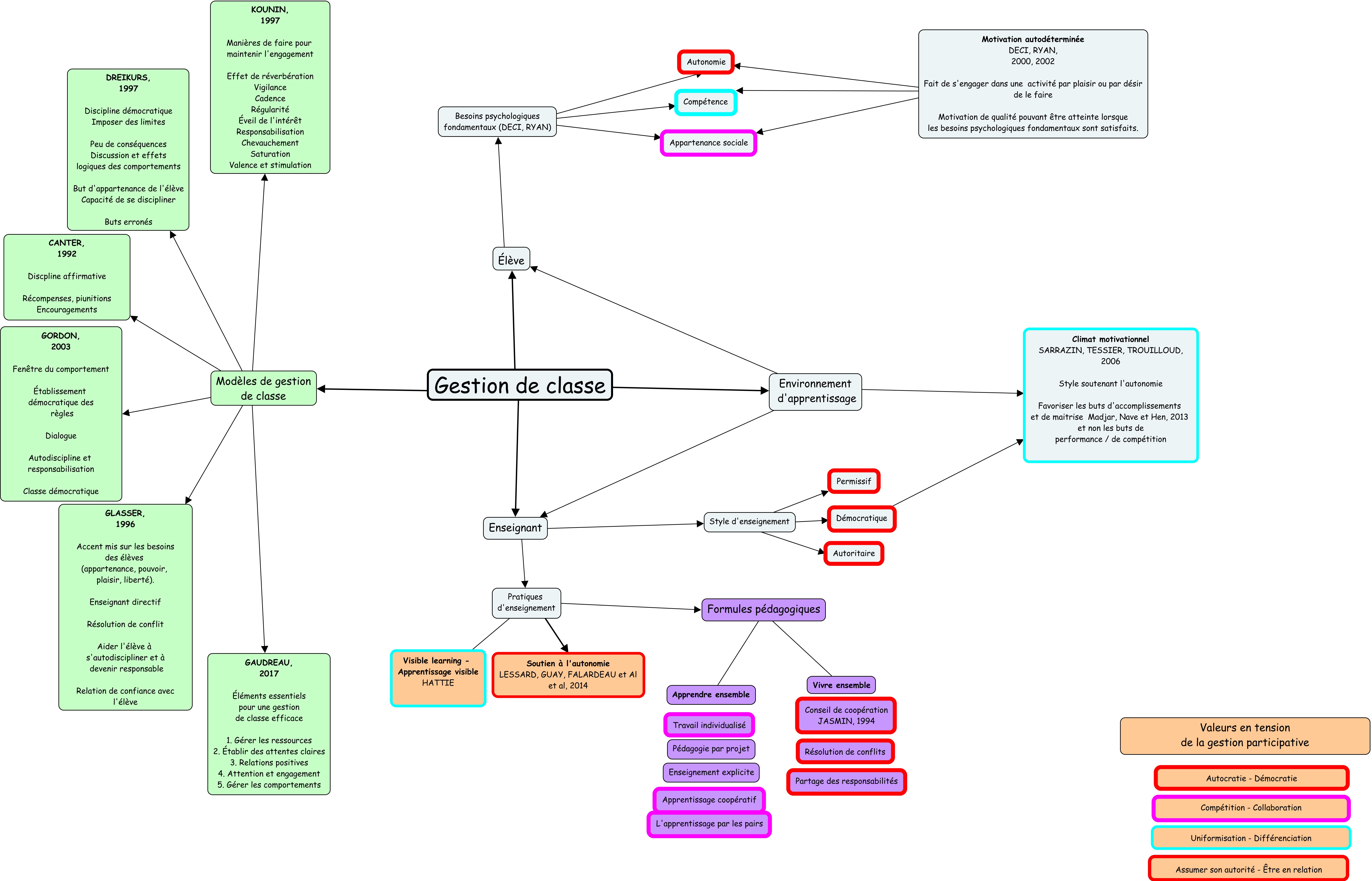
Intervention pédagogique et gestion de classe - Cours le plus signifiant Cours Gestion de classe Schéma interv1_plus_sign_16fevrier2020.jpg
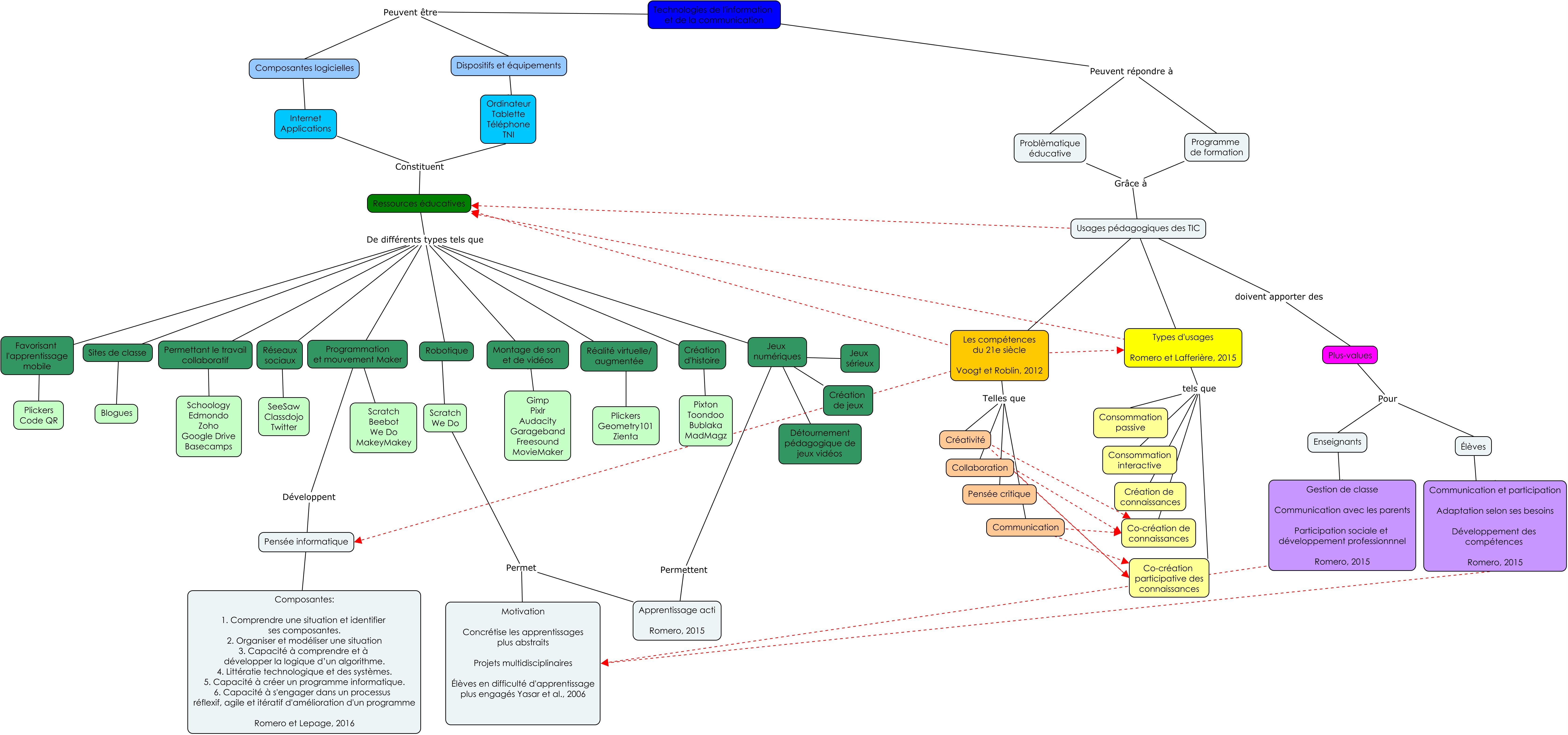
TIC - Cours le moins signifiant Cours Exploitation pédagogique des TIC au préscolaire/primaire Schéma tic_moins_sign_16fevrier2020.jpg
Cours plus difficile à intégrer lors de la pratique; TEN: 2901 Cours Exploitation pédagogique des TIC au préscolaire/primaire Schéma cours_plus_difficile_a_integrer_lors_de_ma_pratique.jpg
Cours majoritairement réinvesti dans la pratique; ENP:1005 Cours Élèves en difficulté Schéma cours_majoritairement_reinvesti_dans_la_pratique.jpg
Concevoir des situations d'enseignement-apprentissage au préscolaire et au primaire Cours Concevoir des situations d'enseignement-apprentissage au préscolaire et au primaire Schéma cours_2_concevoir_des_situations_denseignement-apprentissage_au_prescolaire_et_au_primaire.jpg