Premiers apprentissages du français oral et écrit. Cours Français Schéma premiers_apprentissages_du_francais_oral_et_ecrit.png
Évolution des idées et des pratiques pédagogiques. Cours Fondements Schéma evolution_des_idees_et_des_pratiques_pedagogiques.png
Intervention pédagogique et gestion de la classe Cours Gestion de classe Schéma intervention_pedagogique_et_gestion_de_la_classe.png
Évolution des idées et pratiques pédago Cours Fondements Schéma evolution_des_idees_et_pratiques_pedago.jpg
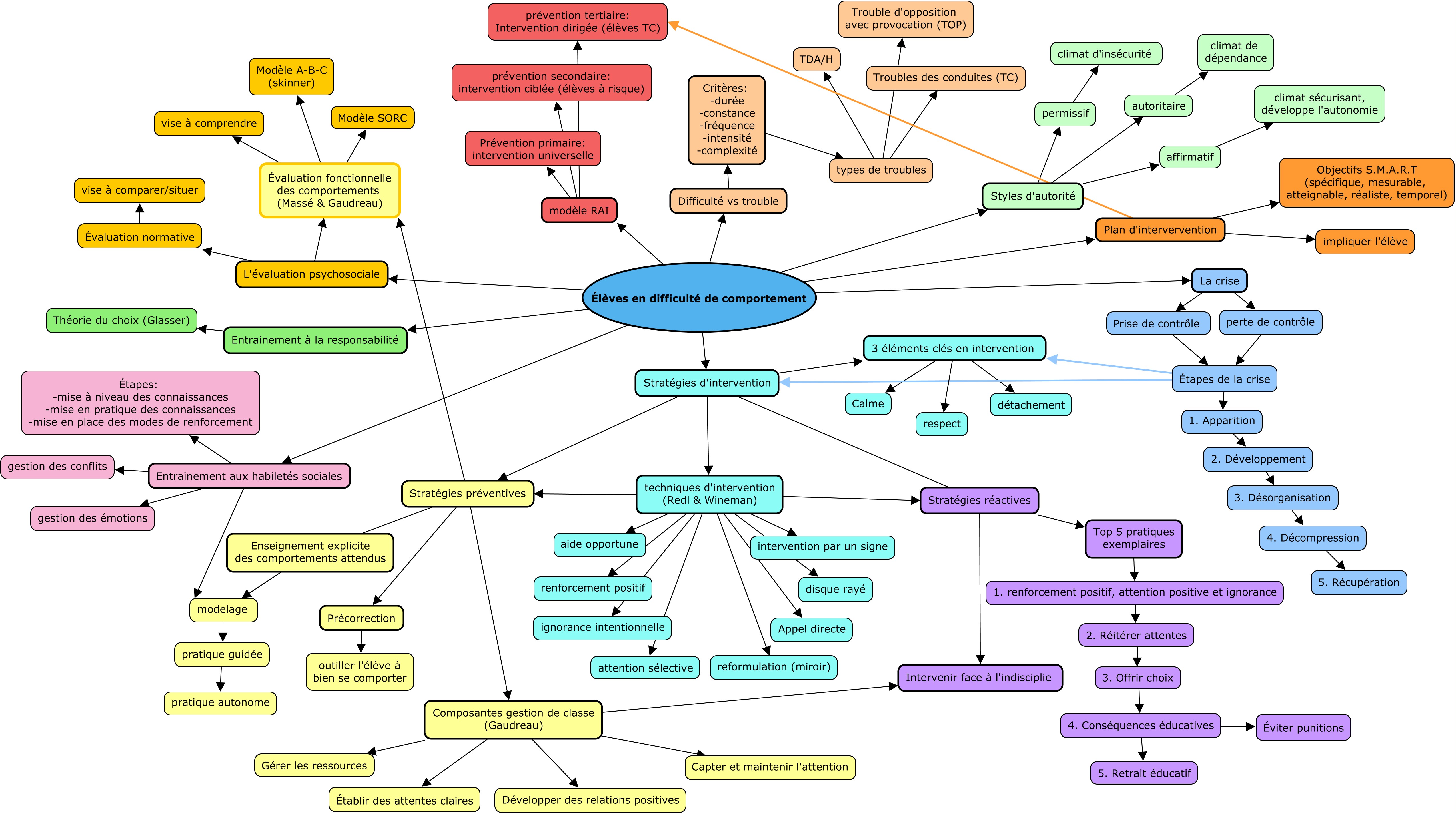
Carte conceptuelle : Élèves en difficulté de comportement Cours Élèves en difficulté Schéma carte_conceptuelle_-eleves_en_difficulte_de_comportement_-enp-2010_vf.jpg
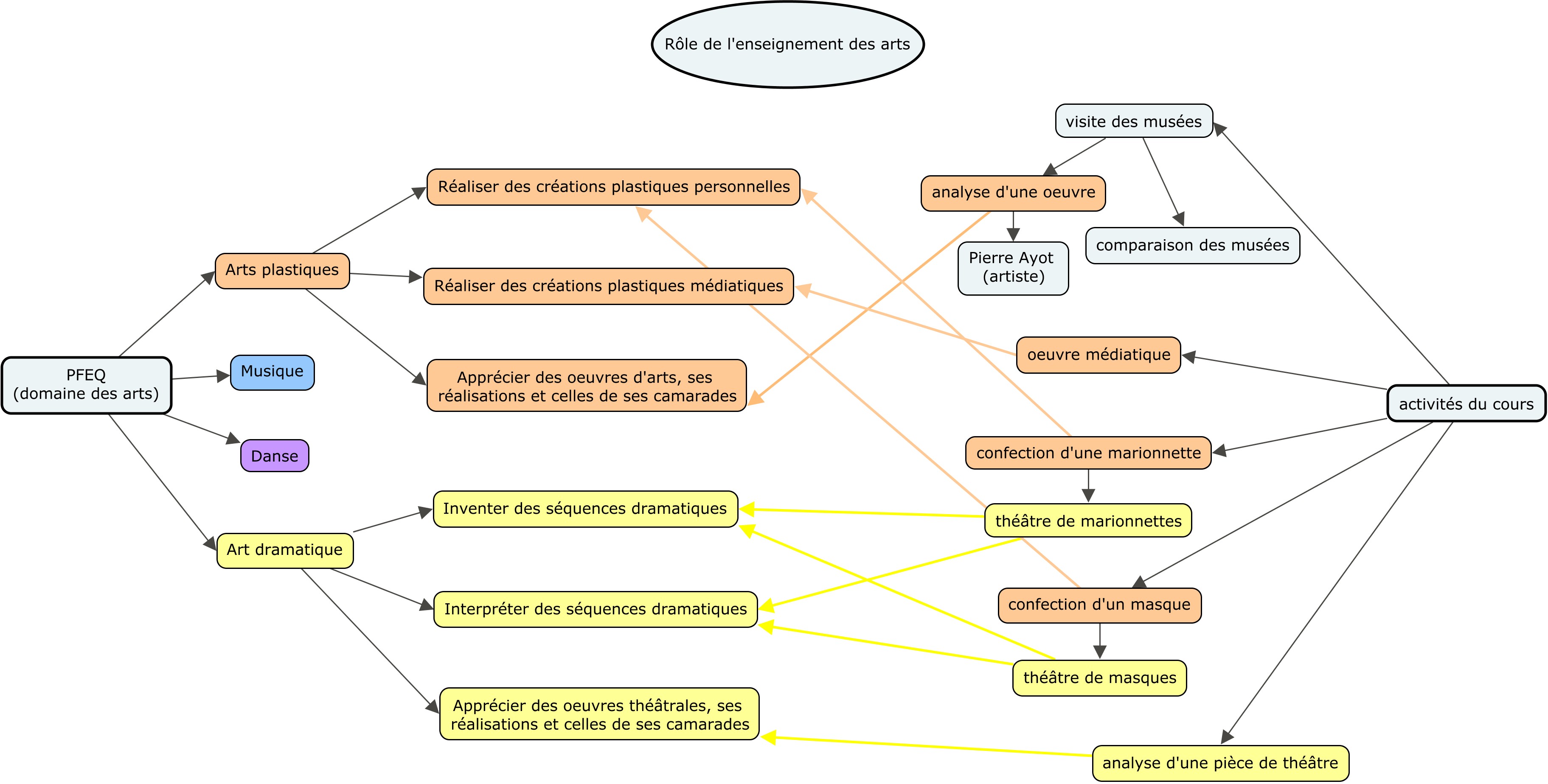
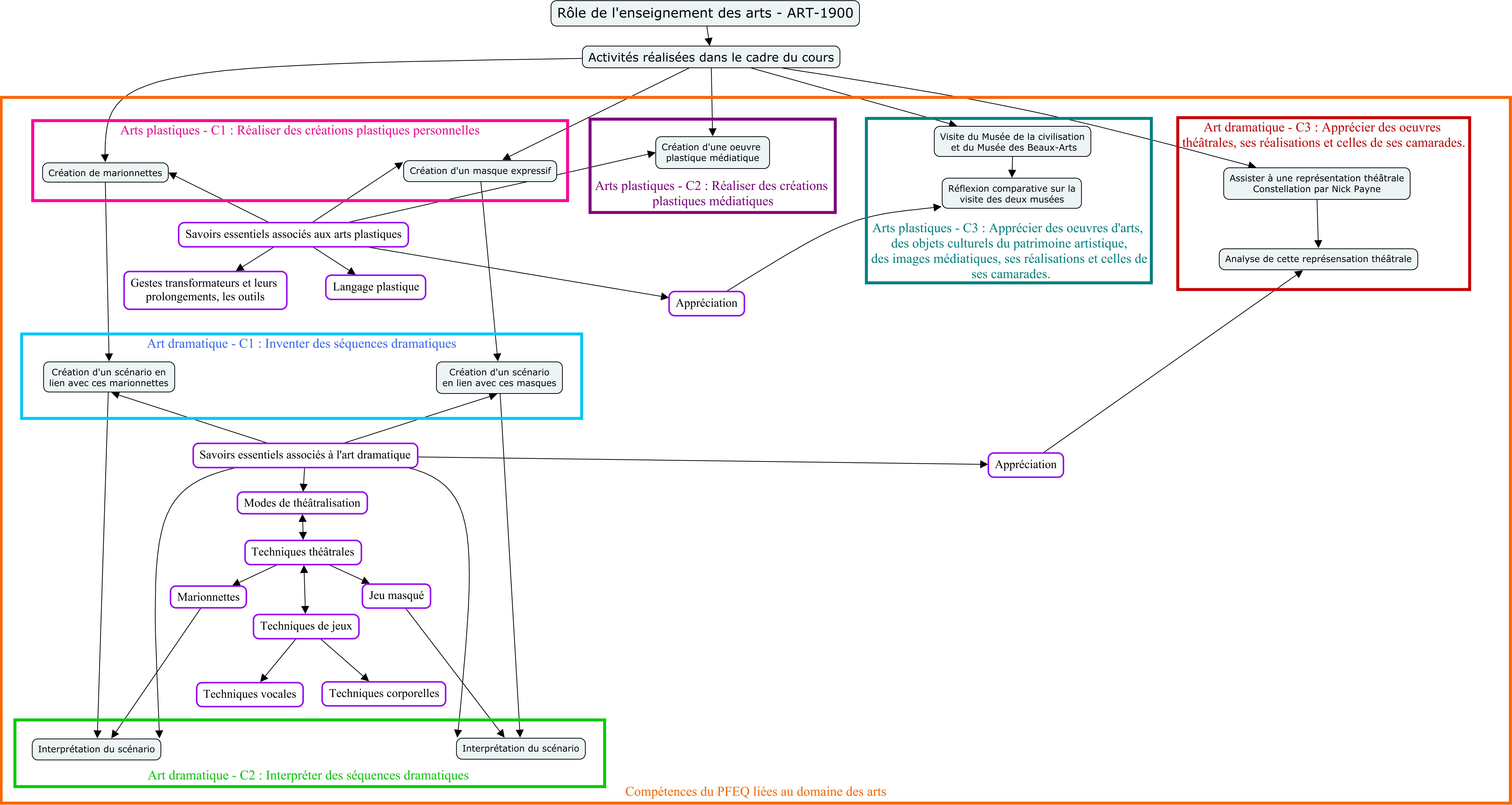
Analyse conceptuelle : Rôle de l'enseignement des arts Cours Arts Schéma carte_conceptuelle_art-1900.jpg
Élèves en difficulté de comportement Cours Élèves en difficulté Schéma eleves_en_difficulte_de_comportement_1.jpg
Intervention et gestion de classe Cours Gestion de classe Schéma cours_intervention_et_gestion_de_classe_.jpg