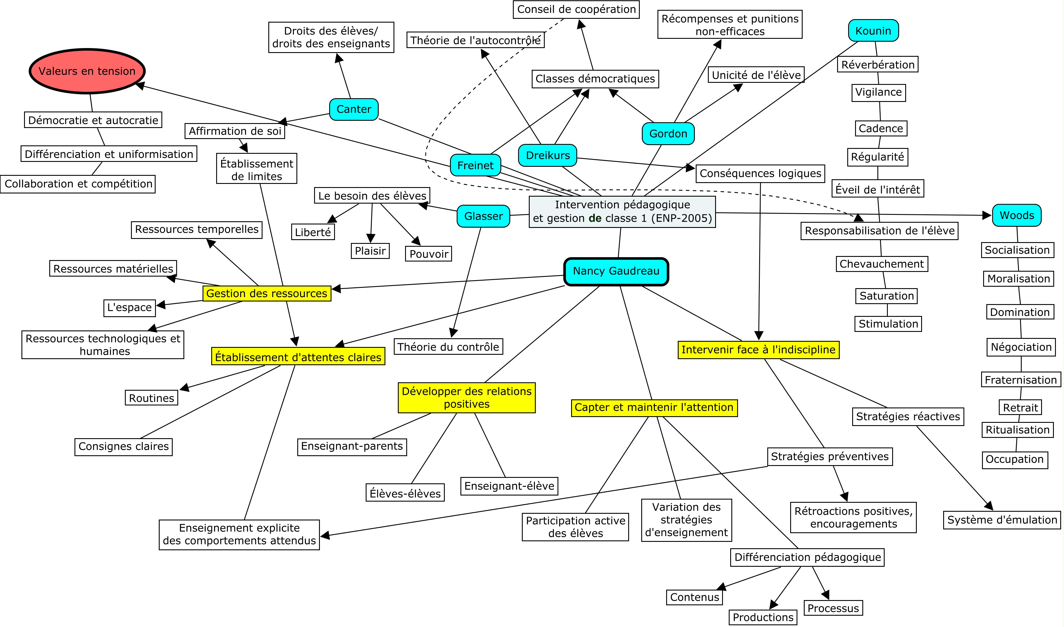
Intervention pédagogique et gestion de classe 1 Cours Gestion de classe Schéma intervention_pedagogique_et_gestion_de_classe_1.jpg
Cours le plus significatif-Gestion de classe I Cours Gestion de classe Schéma intervention_et_gestion_de_classe_1.jpg
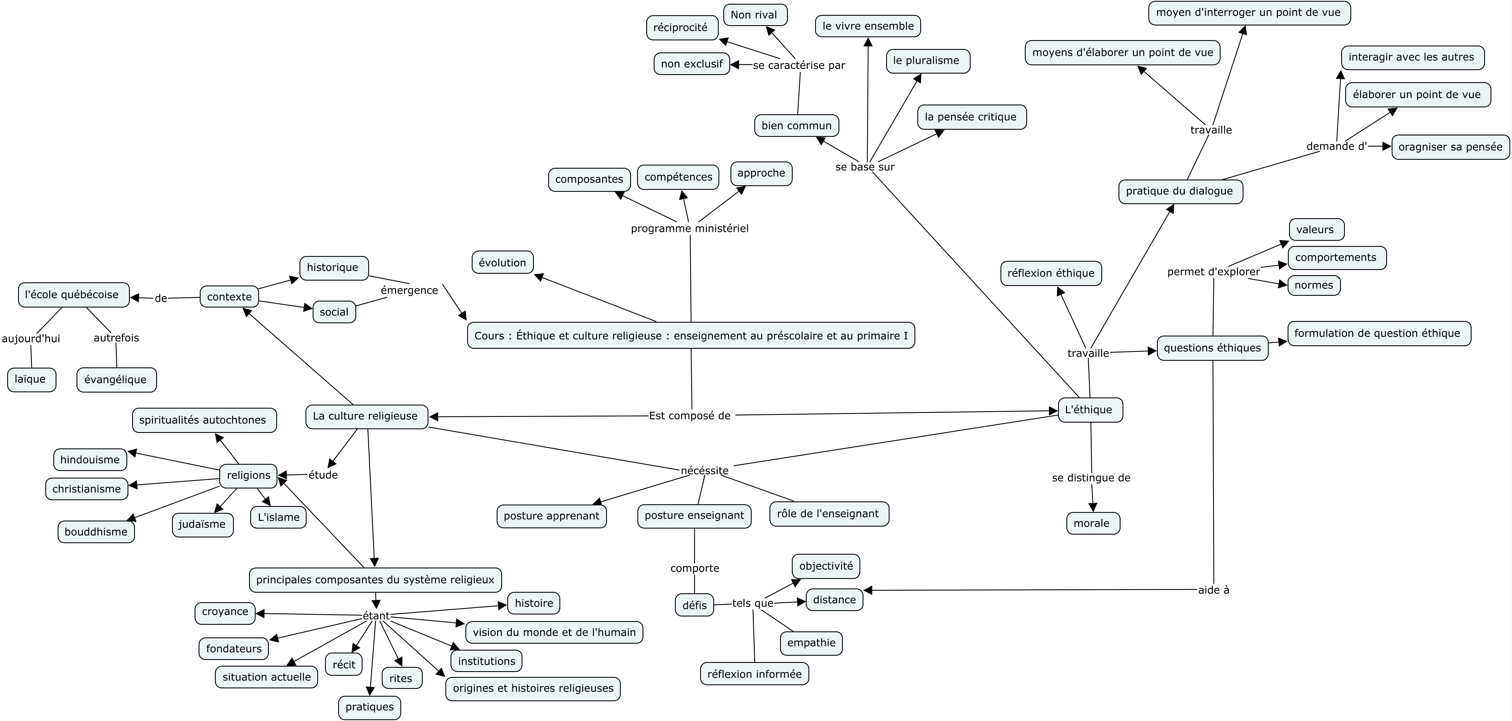
Éthique et culture religieuse : enseignement au préscolaire et au primaire I Cours Éthique et culture religieuse Schéma ethique.jpg