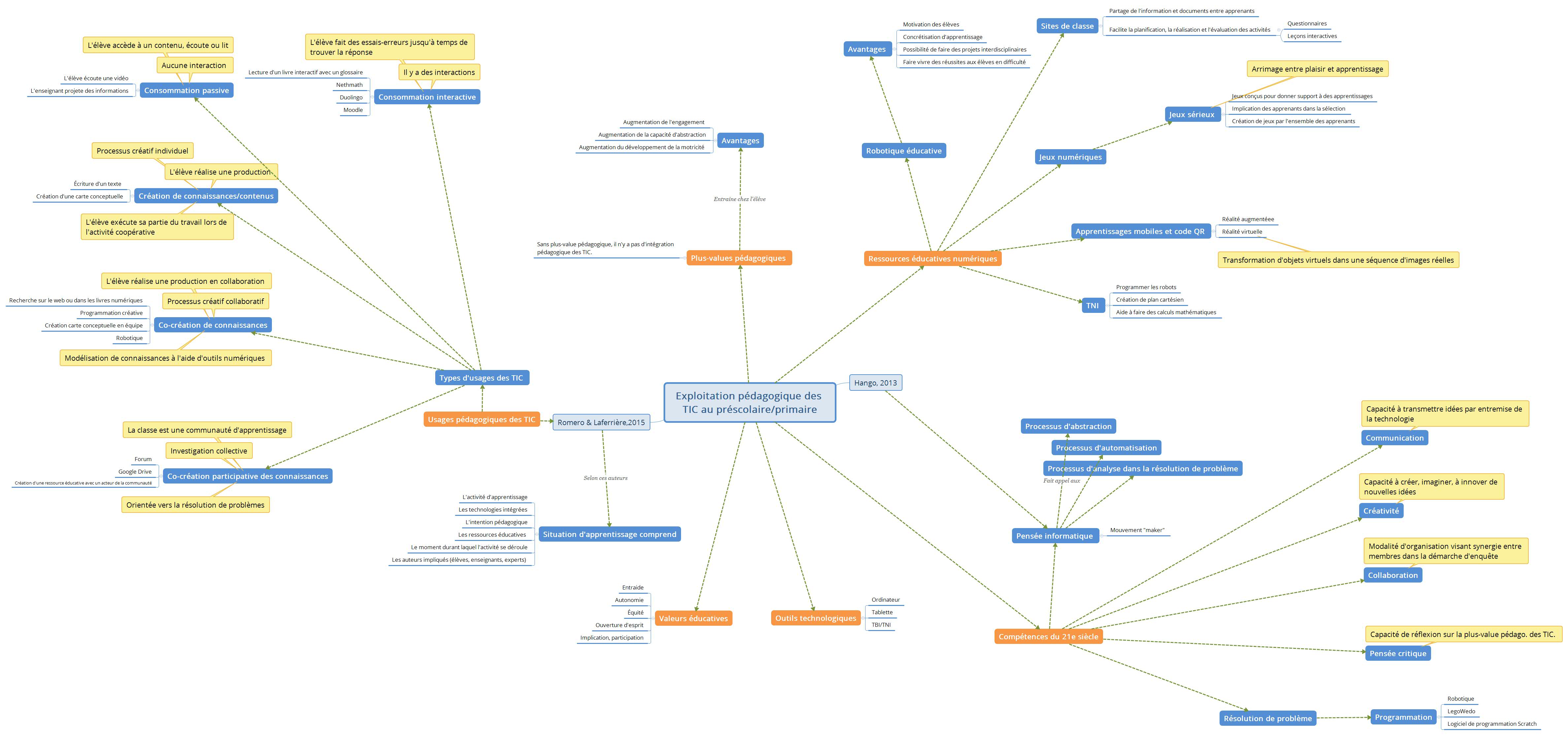
Analyse 2 : Exploitation pédagogique des TIC Cours Exploitation pédagogique des TIC au préscolaire/primaire Schéma exploitation_pedagogique_des_tic.jpg
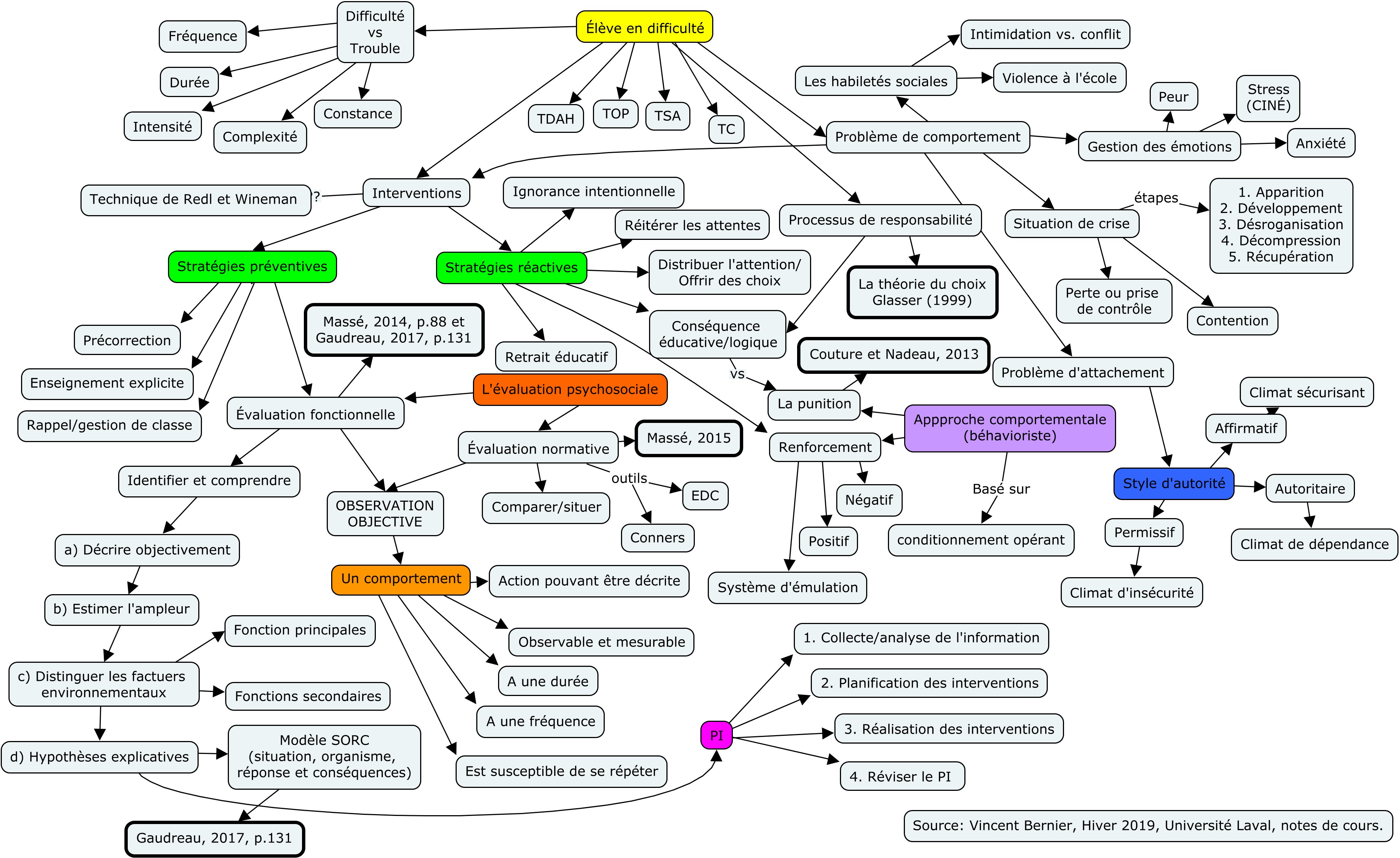
Analyse 1: Élèves en difficulté de comportement Cours Élèves en difficulté Schéma eleves_en_difficulte_de_comportement__0.jpg
MEV-2901-Évaluation des apprentissages Cours Évaluation des apprentissages Schéma mev-2901-_evaluation_des_apprentissages_0.jpg
ENP-2020-Élèves en difficulté de comportement Cours Élèves en difficulté Schéma enp-2020_eleves_en_difficulte_de_comportement.jpg