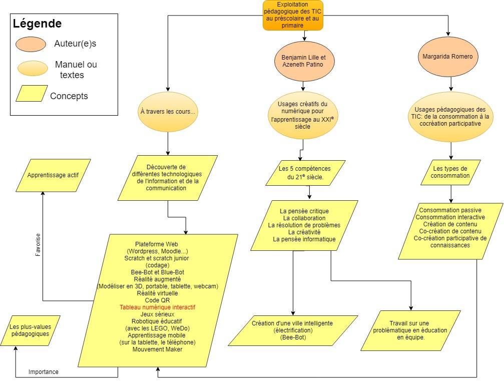
Cours le moins significatif Cours Exploitation pédagogique des TIC au préscolaire/primaire Schéma exploitation_pedagogique_des_tic.jpg
Interventions pédagogiques et gestion de classe 1 Cours Gestion de classe Schéma gestion_de_classe_1.jpg
Aspects politiques des systèmes éducatifs - Cours moins significatif Cours Fondements Schéma aspects_politiques_des_systemes_scolaires_1.jpg
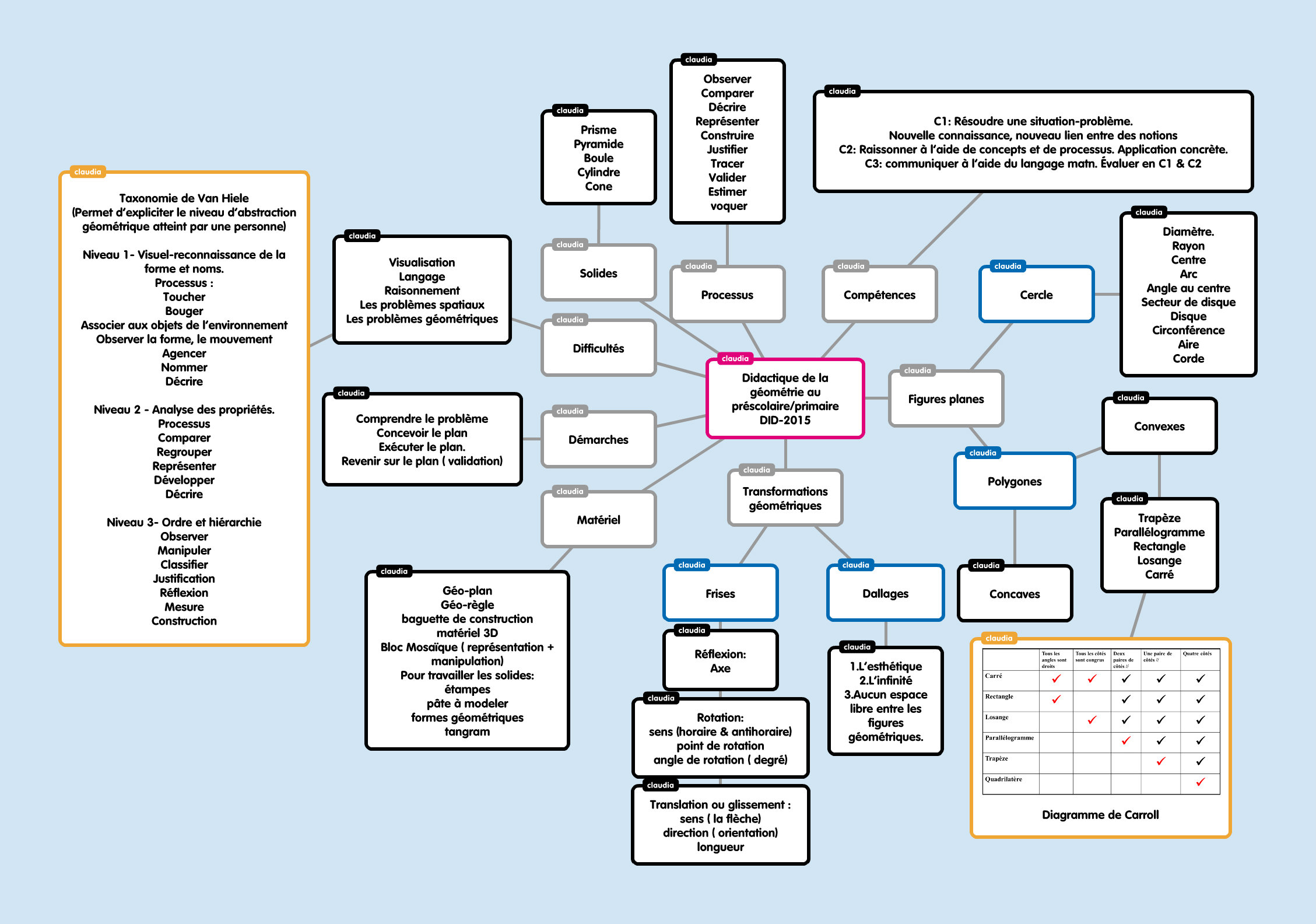
Didactique de la géométrie au préscolaire/primaire DID-2015 Cours Mathématiques Schéma did_geometrie.jpg
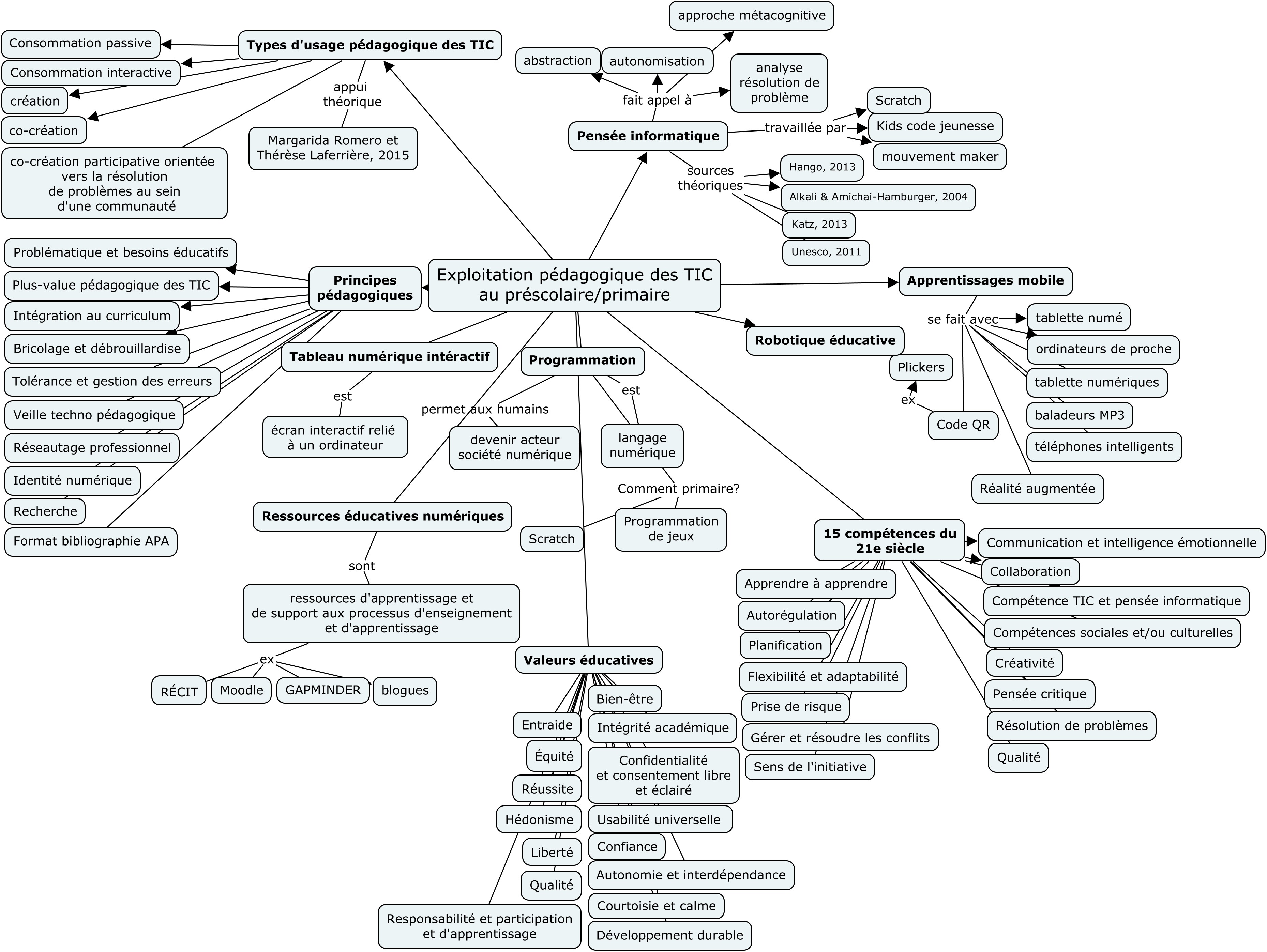
Cours moins signifiant: exploitation des TIC Cours Exploitation pédagogique des TIC au préscolaire/primaire Schéma tic_final_remise.jpg
Cours signifiant: inclusion scolaire et intervention Cours Élèves en difficulté Schéma intervention_cmap_finito_pepito_avec_auteurs_final_0.jpg