Cours le plus significatif : Littérature pour le préscolaire/primaire - FRN 1908 Cours Français Schéma
Inclusion scolaire : problématique et intervention Cours Élèves en difficulté Schéma inclusion_scolaire_problematique_et_intervention.jpg
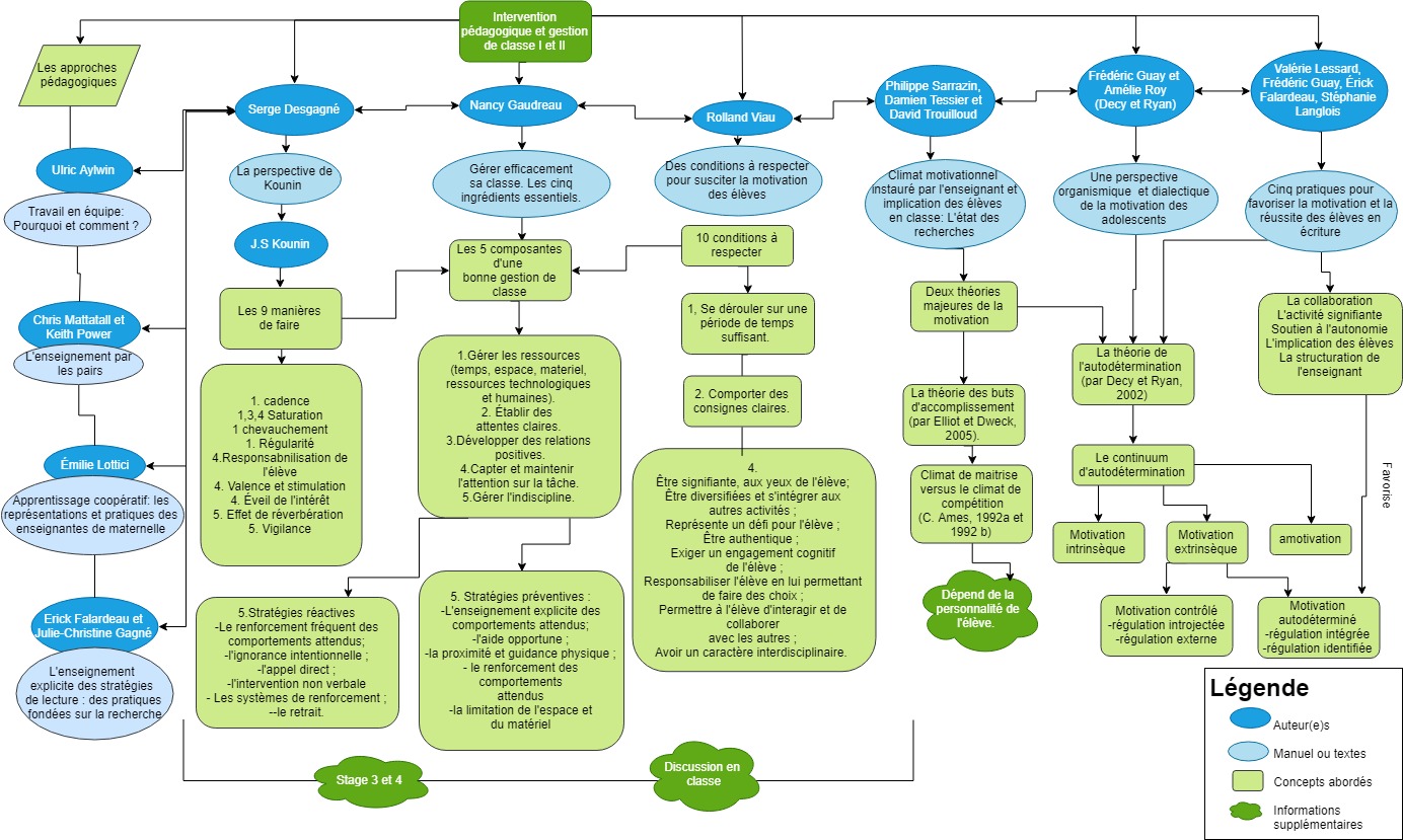
Évolution des idées et des pratiques pédagogiques Cours Fondements Schéma evolution_des_idees_et_des_pratiques_pedagogiques_1.jpg