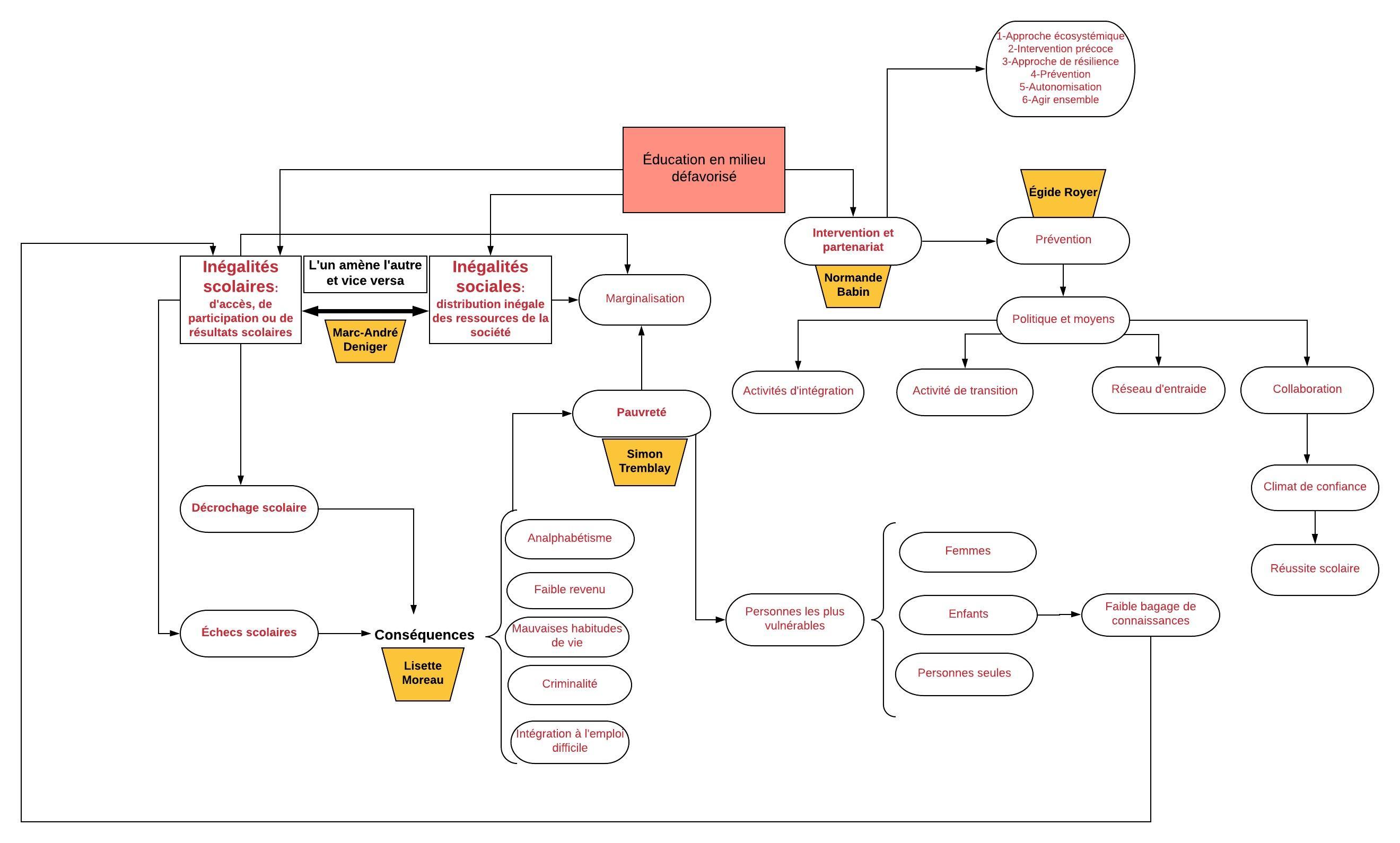
Éducation en milieux défavorisés - Cours le plus signifiant Cours Fondements Schéma analyse_cours_education_milieux_defavorises.jpeg
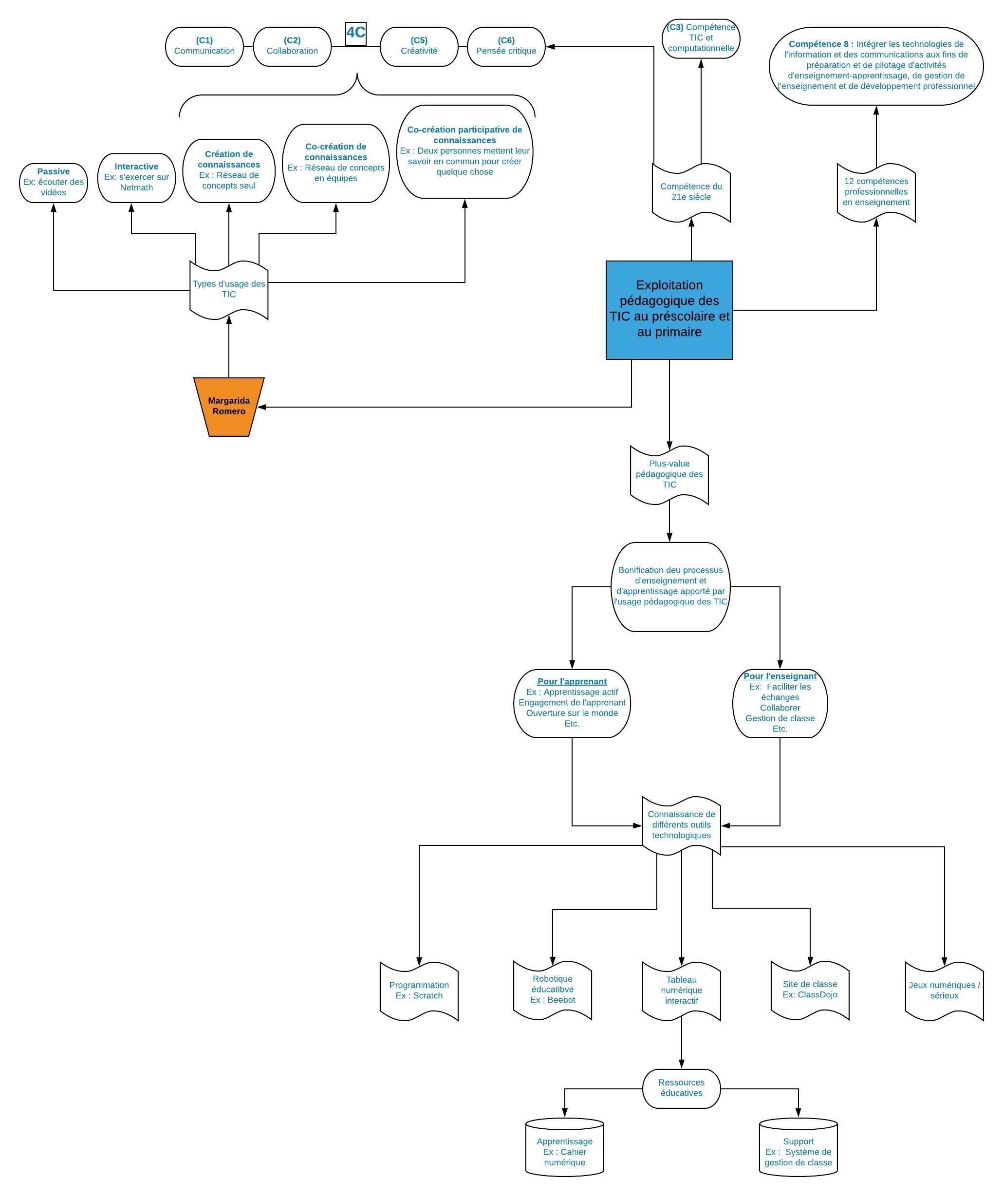
Exploitation pédagogique des TIC - Cours le moins signifiant Cours Exploitation pédagogique des TIC au préscolaire/primaire Schéma analyse_cours_de_tic.jpeg
Analyse conceptuelle Cours Exploitation pédagogique des TIC au préscolaire/primaire Schéma tableau_tic.jpg
Cours le plus utile Cours Concevoir des situations d'enseignement-apprentissage au préscolaire et au primaire Schéma cours_le_plus_pertinent_concevoir_des_sea-2_0.jpg