Élèves en difficulté de comportement: intervention Cours Élèves en difficulté Schéma eleves_en_difficulte_de_comportement_intervention.jpg
Schéma du cours de TIC Cours Exploitation pédagogique des TIC au préscolaire/primaire Schéma schema_cours_tic.pdf
Enseignement et apprentissage du français oral et écrit au 1er et 2e cycle du primaire Cours Français Schéma
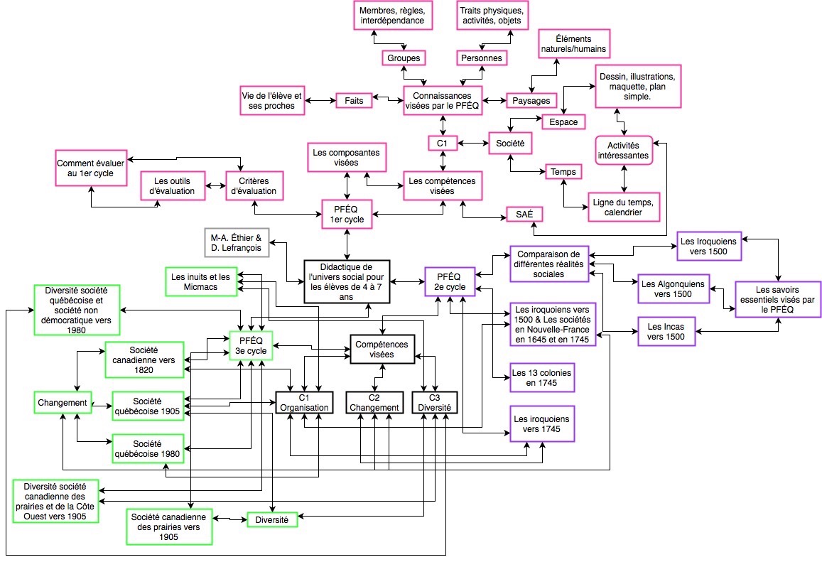
Analyse conceptuelle cours moins pertinent Cours Univers social Schéma analyse_conceptuelle_us_melina_picard-dion_schema.jpg
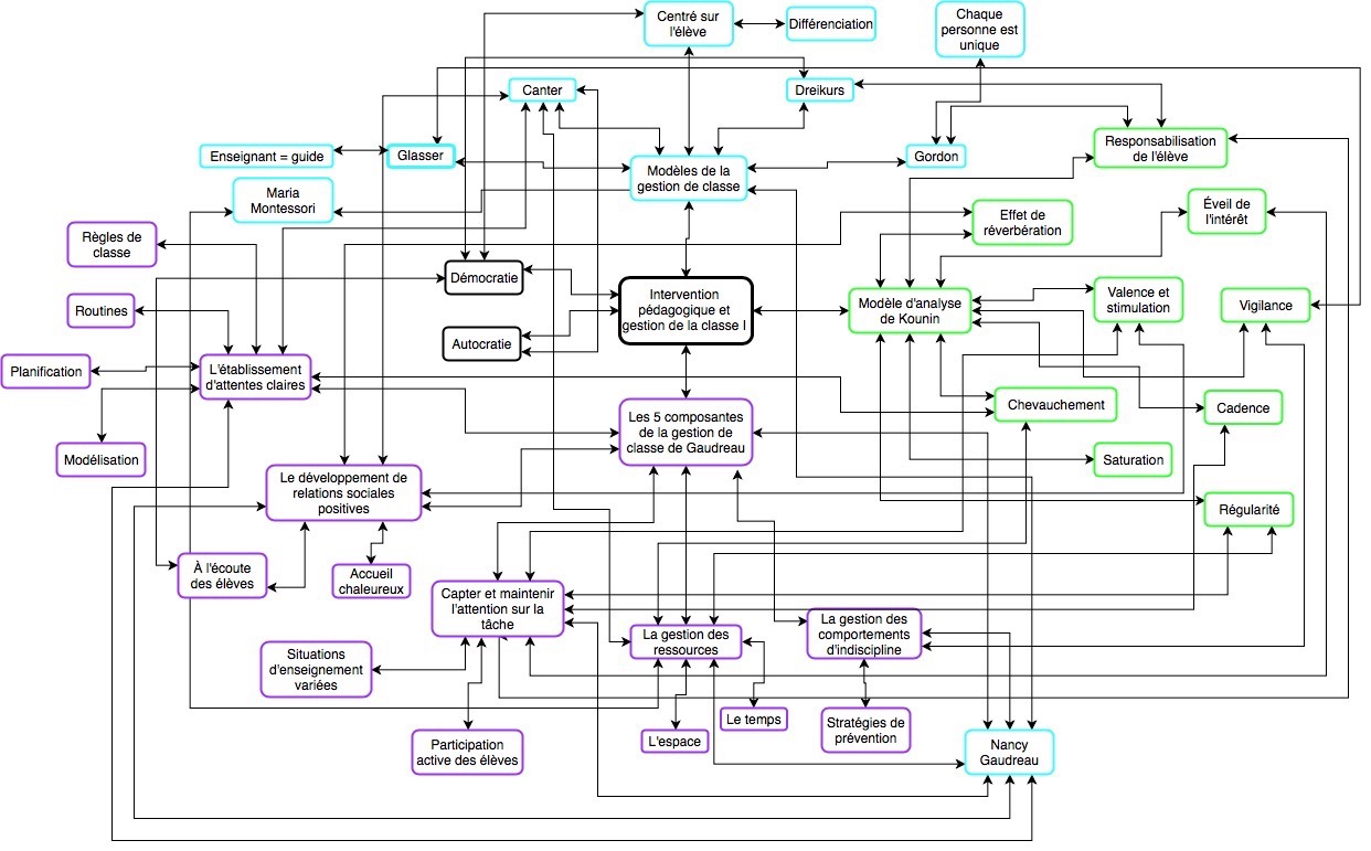
Analyse conceptuelle cours pertinent Cours Gestion de classe Schéma analyse_conceptuelle_gestion_melina_picard-dion_schema.jpg
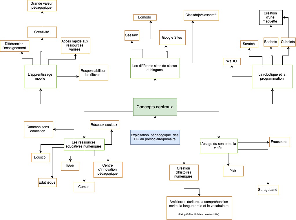
Carte conceptuelle TIC au préscolaire/primaire Cours Exploitation pédagogique des TIC au préscolaire/primaire Schéma carte_conceptuelle._tic_jessica_martel.jpg
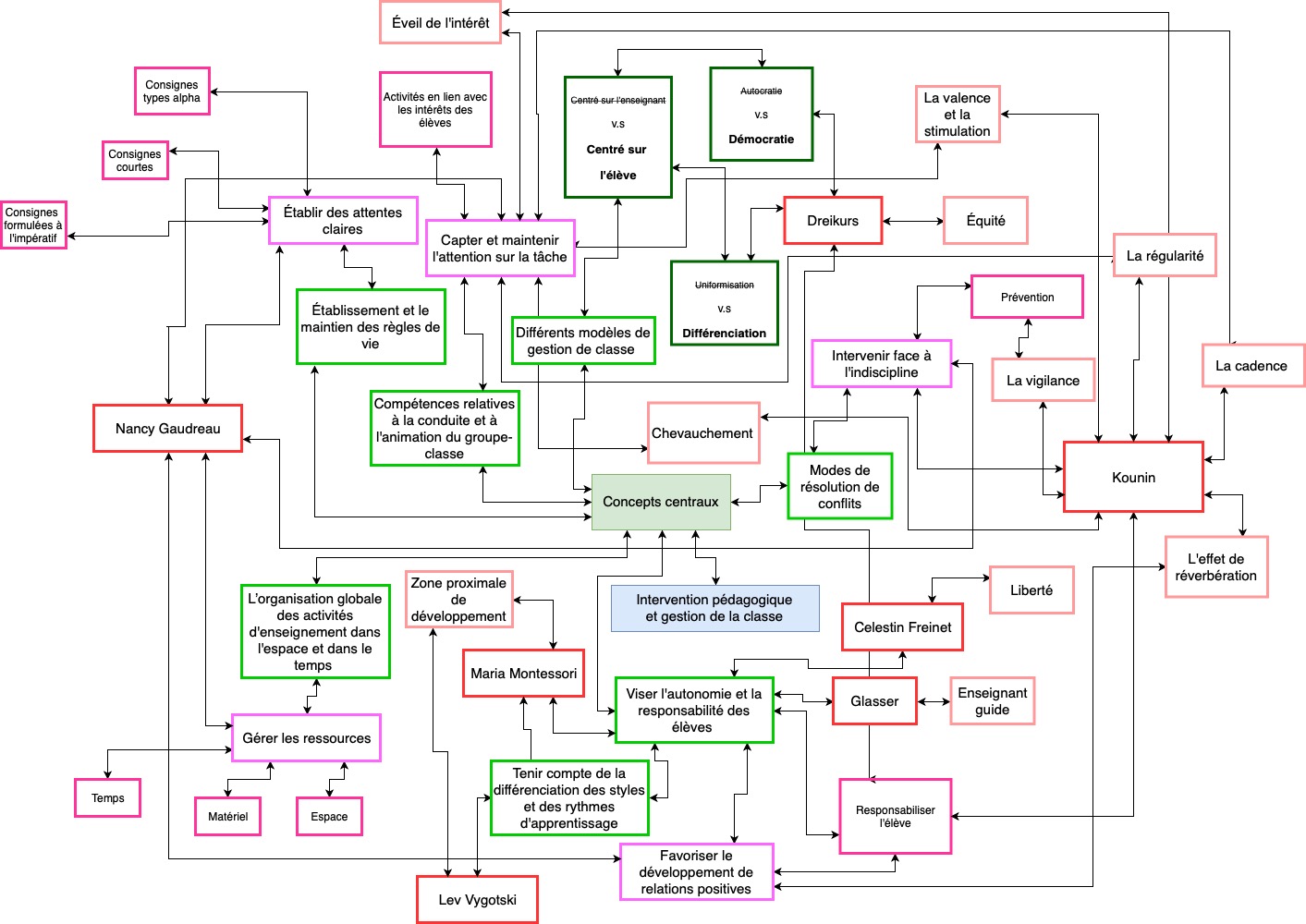
Carte conceptuelle intervention et gestion de classe Cours Gestion de classe Schéma carte_conceptuelle._intervention_jessica_martel.jpg