TEN-2901 : Exploitation pédagogique des TIC au préscolaire/primaire
Cours
Exploitation pédagogique des TIC au préscolaire/primaire
Aspects sociaux
Cours
Fondements
Conception de SEA - Moins pertinent
Cours
Concevoir des situations d'enseignement-apprentissage au préscolaire et au primaire
Schéma
Difficulté de comportement
Cours
Élèves en difficulté
Schéma
Cours le plus significatif
Cours
Gestion de classe
Schéma
Analyse conceptuelle
Cours
Arts
Schéma
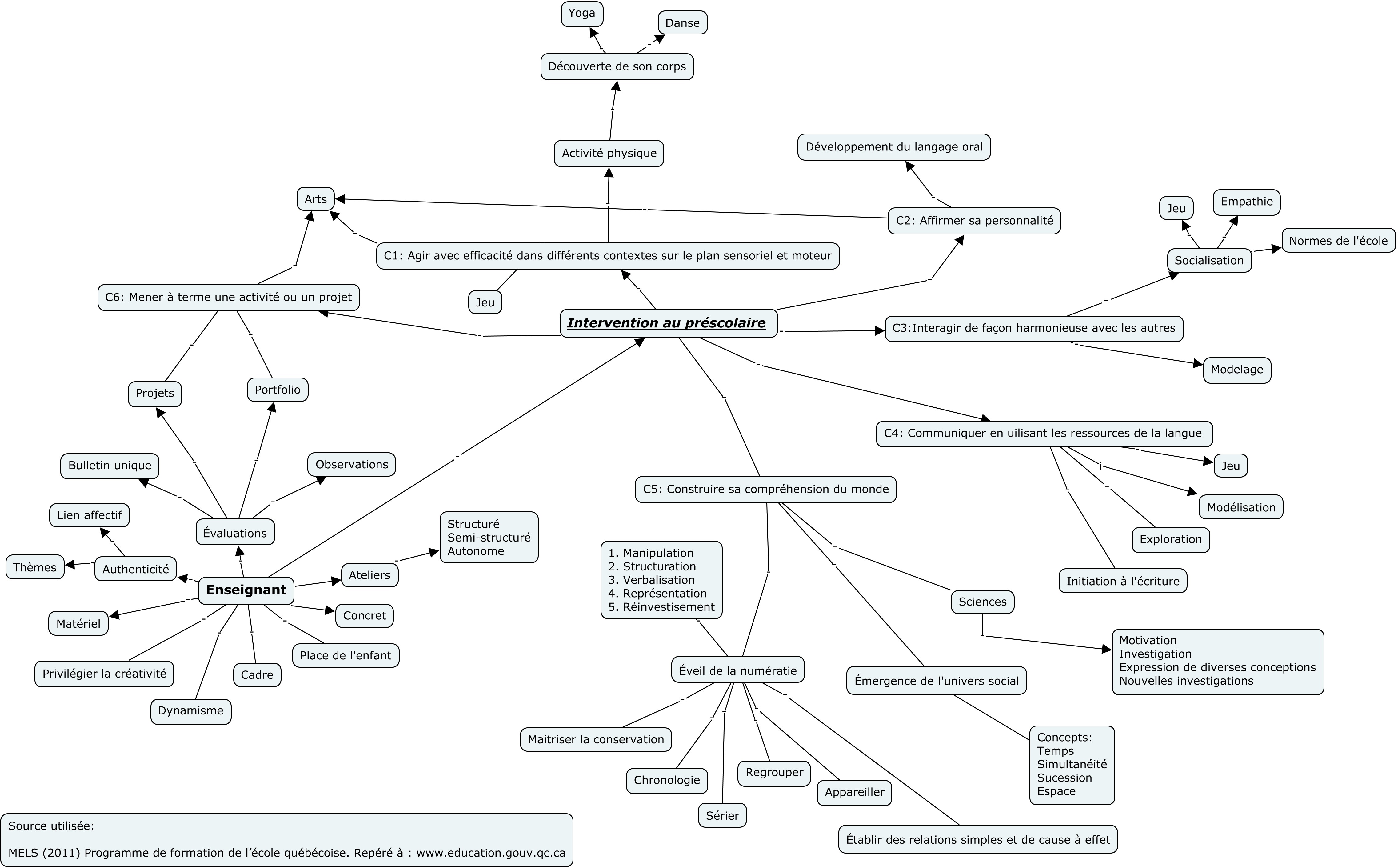
Intervention au préscolaire
Cours
Préscolaire