Aller au contenu principal
Université Laval
Faculté des sciences de l'éducation
Synthèse et intégration de fin d'études - BÉPEP
Vignettes
Identités professionnelles
Artefacts (2014-2020)
Répertoire partagé (2014-2020)
Ouvrir le menu principal
Vignettes
Identités professionnelles
Artefacts (2014-2020)
Répertoire partagé (2014-2020)
Que cherchez-vous?
Fil d'Ariane
Accueil
2014
Robitaille, Caroline
Ratté-Daigle, Jessica
Racine, Vicky
Quigley, Meggy
Querry, Cynthia
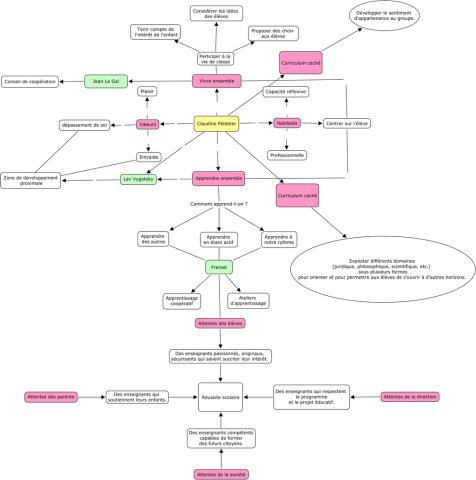
Pelletier, Claudine
Pelchat, Olivia
Paquin, Alexia
Paquet, Anne-Isabelle
Papillon, Émilie
Pagination
Page précédente
‹‹
Page 10
Page suivante
››
S'abonner à 2014
Connexion utilisateur