Aller au contenu principal
Université Laval
Faculté des sciences de l'éducation
Synthèse et intégration de fin d'études - BÉPEP
Vignettes
Identités professionnelles
Artefacts (2014-2020)
Répertoire partagé (2014-2020)
Ouvrir le menu principal
Vignettes
Identités professionnelles
Artefacts (2014-2020)
Répertoire partagé (2014-2020)
Que cherchez-vous?
Fil d'Ariane
Accueil
2014
Mazerolle, Anne-Sophie
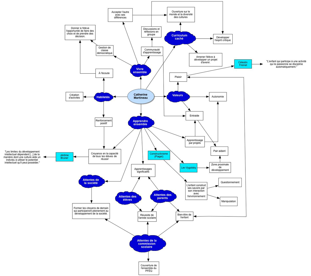
Martineau, Catherine
Lechasseur, Catherine
Le Bel, Léonie
Lavoie, Guillaume
Laflamme, Marie-Pier
Labranche, Audrey-Ann
Guérette-Marcotte, Mélanie
Godin Gosselin, Amélie
Gagné, Audrey-Maude
Pagination
Page précédente
‹‹
Page 11
Page suivante
››
S'abonner à 2014
Connexion utilisateur