Aller au contenu principal
Université Laval
Faculté des sciences de l'éducation
Synthèse et intégration de fin d'études - BÉPEP
Vignettes
Identités professionnelles
Artefacts (2014-2020)
Répertoire partagé (2014-2020)
Ouvrir le menu principal
Vignettes
Identités professionnelles
Artefacts (2014-2020)
Répertoire partagé (2014-2020)
Que cherchez-vous?
Fil d'Ariane
Accueil
2014
Laberge, Ann-Katerine
Labelle, Ariane
Jacques, Marie
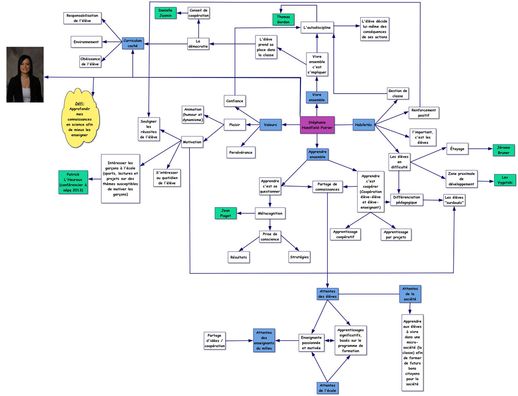
Handfield Poirier, Stéphanie
Gélinas, Jessika
Garon, Stéphanie
Gagnon, Annabelle
Dion-Landry, Catherine-Alexandra
Desmeules, Amélie
Déry-Vigneault, Catherine
Pagination
Page précédente
‹‹
Page 8
Page suivante
››
S'abonner à 2014
Connexion utilisateur