Cours moins significatif: Rôle de l'enseignement des arts Cours Arts Schéma 53308972_2297187350341030_8775034196260290560_n.jpg
Évaluation des apprentissages au préscolaire et au primaire (cours moins significatif) Cours Évaluation des apprentissages Schéma evaluation_des_apprentissages.jpg
Littérature pour le préscolaire et le primaire (cours significatif) Cours Français Schéma litterature_prescolaireprimaire.jpg
Élèves en difficulté de comportement: intervention Cours Élèves en difficulté Schéma eleves_en_difficulte_de_comportement_-_intervention.jpg
Rôle de l'enseignement des arts (moins pertinent) Cours Arts Schéma role_de_lenseignement_des_arts_2.jpg
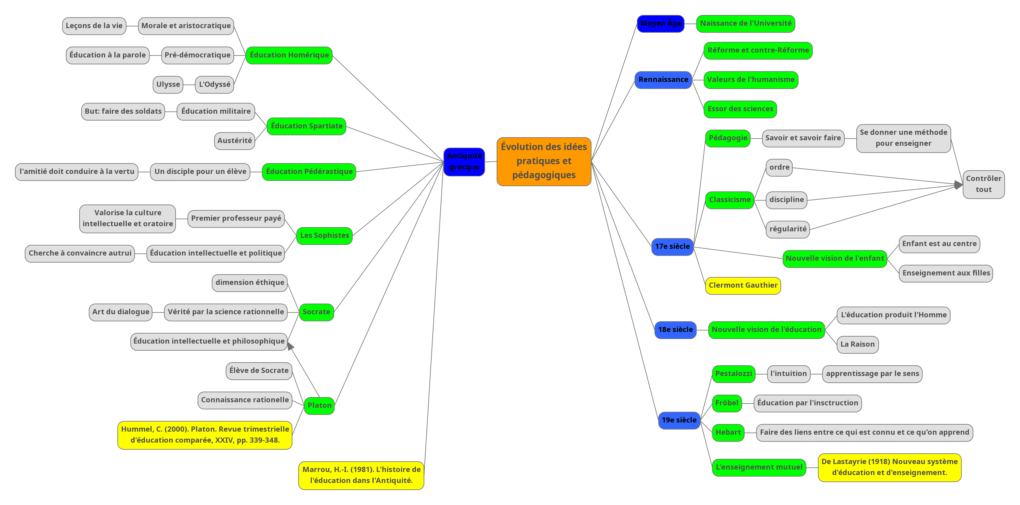
Évolution des idées pratiques et pédagogiques Cours Fondements Schéma analyse_evolution_des_idees.png
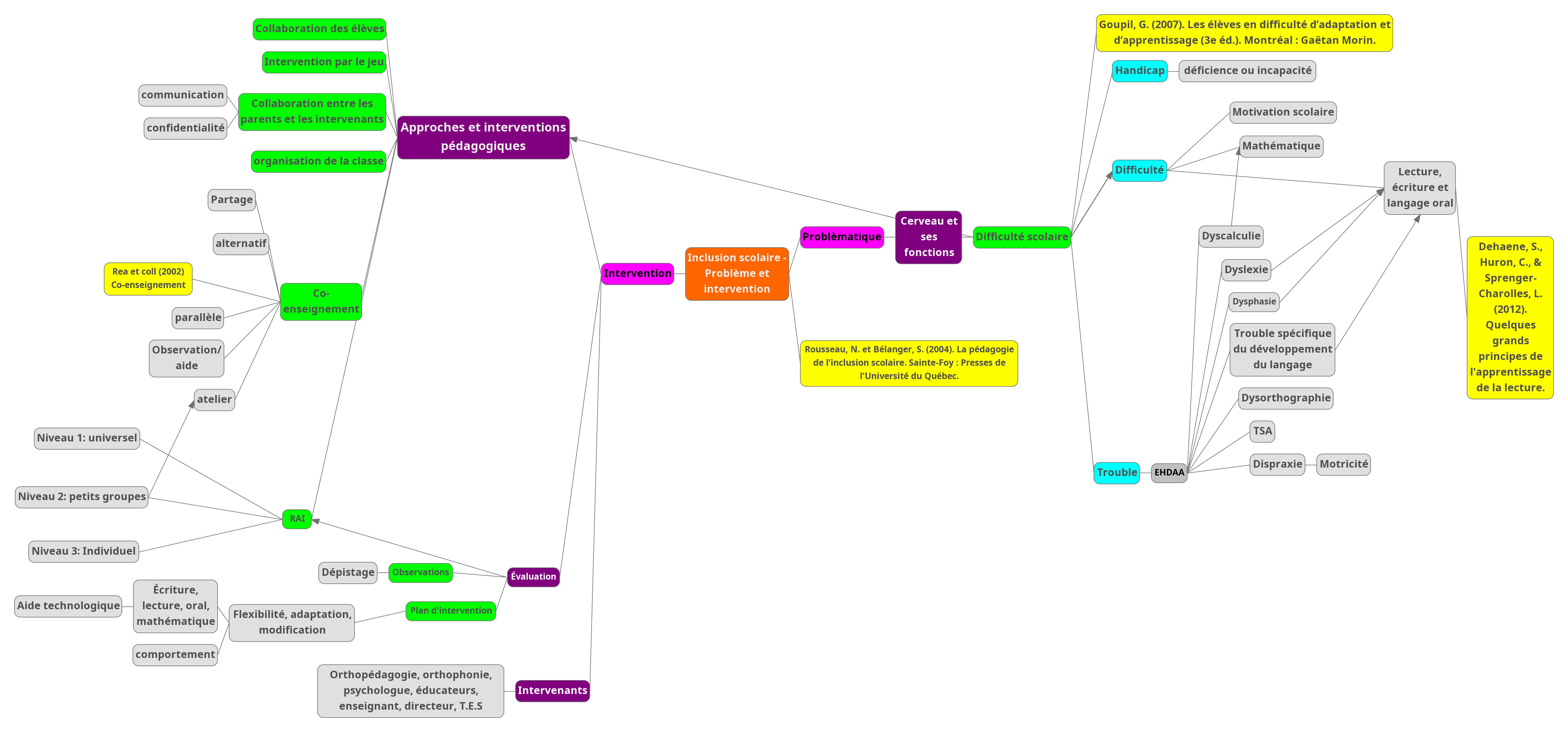
Inclusion scolaire: problème et intervention Cours Élèves en difficulté Schéma analyse_inclusion_scolaire.png