ENP-1005 - L'intégration des élèves EHDAA, une réussite lors de la combinaison d'acteurs et de facteurs favorables! Cours Élèves en difficulté Schéma enp-1005.jpg
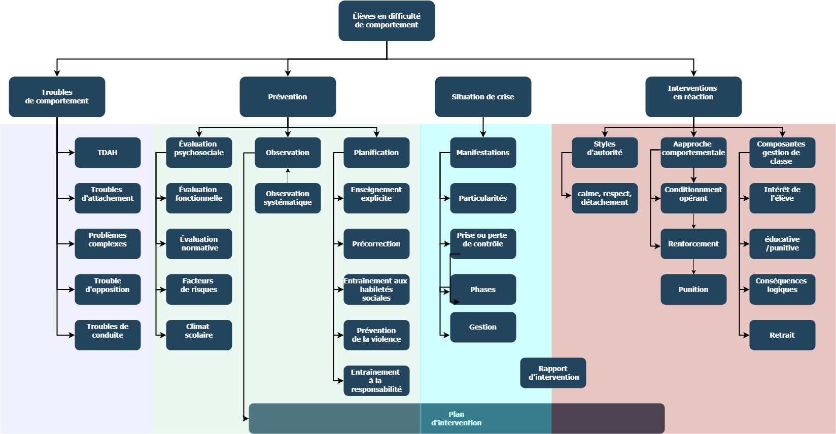
Élèves en difficulté de comportement Cours Élèves en difficulté Schéma eleves_en_difficulte_de_comportement.jpg
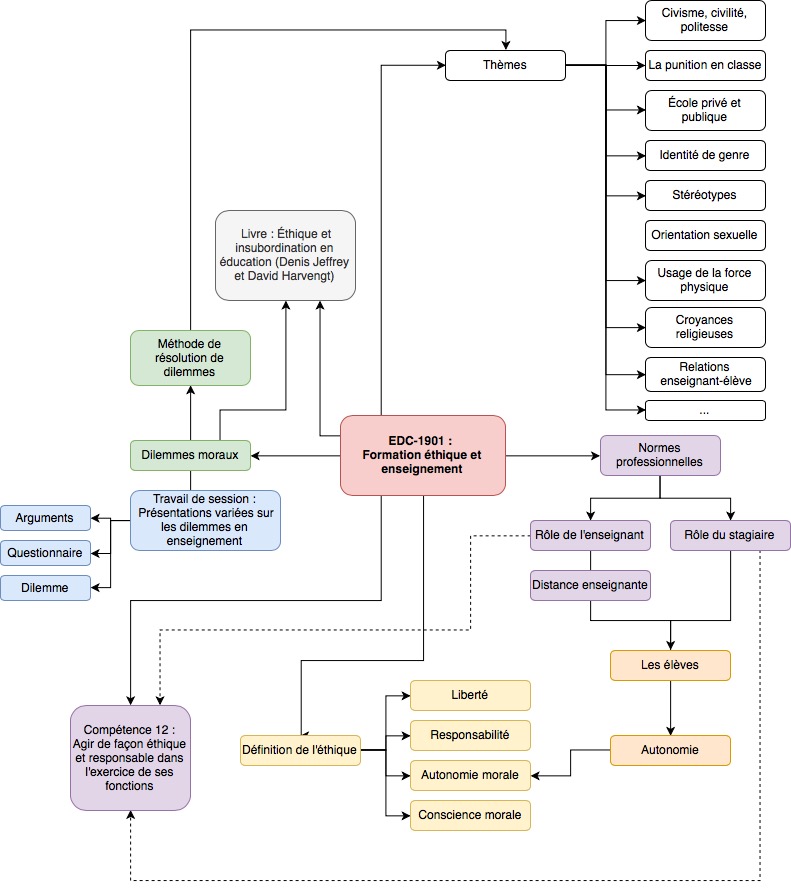
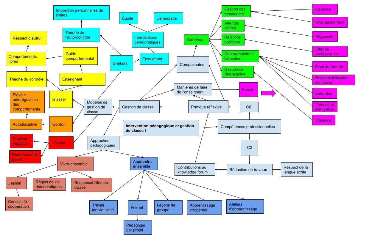
Intervention pédagogique et gestion de classe I Cours Gestion de classe Schéma intervention_pedagogique_et_gestion_de_classe_i.jpg
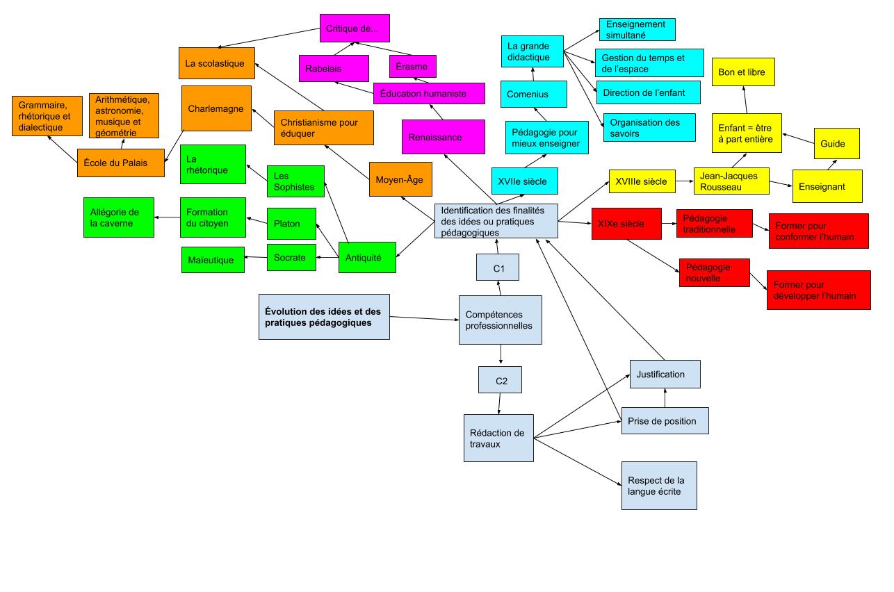
Évolution des idées et des pratiques pédagogiques Cours Fondements Schéma evolution_des_idees_et_des_pratiques_pedagogiques_0.jpg
Schéma intervention et gestion de la classe Cours Gestion de classe Schéma schema_conceptuel_gestion_de_classe.jpg
Élève en difficulté de comportement (cours le plus signifiant) Cours Élèves en difficulté Schéma eleves_en_difficultes_de_comportement.jpg
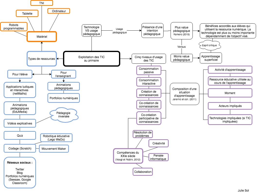
Exploitation des TIC (Cours le moins signifiant) Cours Exploitation pédagogique des TIC au préscolaire/primaire Schéma exploitation_des_tic_au_primaire.jpeg
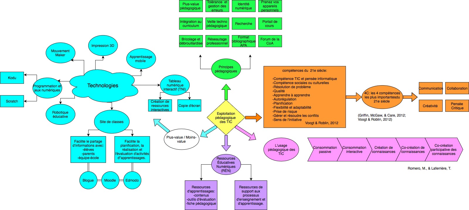
Schéma exploitation pédagogique des TIC Cours Exploitation pédagogique des TIC au préscolaire/primaire Schéma schema_conceptuel_tic.jpg
Inclusion scolaire: problématique et intervention Cours Élèves en difficulté Schéma capture_decran_2019-03-12_a_19.41.10.png