Cours plus significatif-Élève en difficulté de comportement Cours Élèves en difficulté Schéma cours_plus_significatif-eleve_en_difficulte_de_comportement.jpg
Cours moins significatif-TIC Cours Exploitation pédagogique des TIC au préscolaire/primaire Schéma cours_moins_significatif-tic.jpg
Cours le moins signifiant : Exploitation pédagogique des TIC au préscolaire/primaire Cours Exploitation pédagogique des TIC au préscolaire/primaire Schéma tic_1.jpg
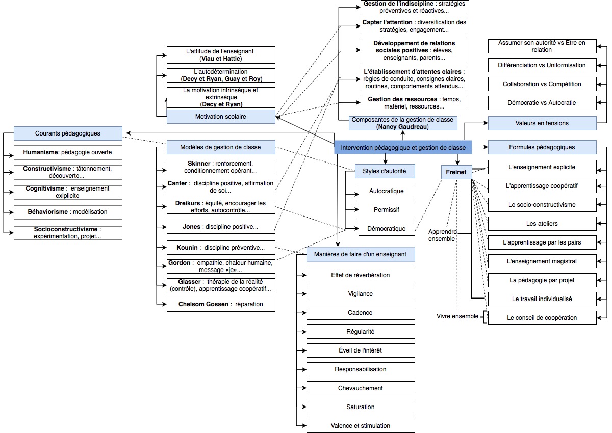
Cours le plus signifiant : Intervention pédagogique et gestion de classe Cours Gestion de classe Schéma intervention_pedagogique_et_gestion_de_classe_0.jpg
Cours le plus utile - Intervention au préscolaire Cours Préscolaire Schéma capture_decran_le_2019-03-06_a_12.07.24.png
Cours le plus utile - Intervention au préscolaire Cours Préscolaire Schéma capture_decran_le_2019-03-06_a_12.07.24.png
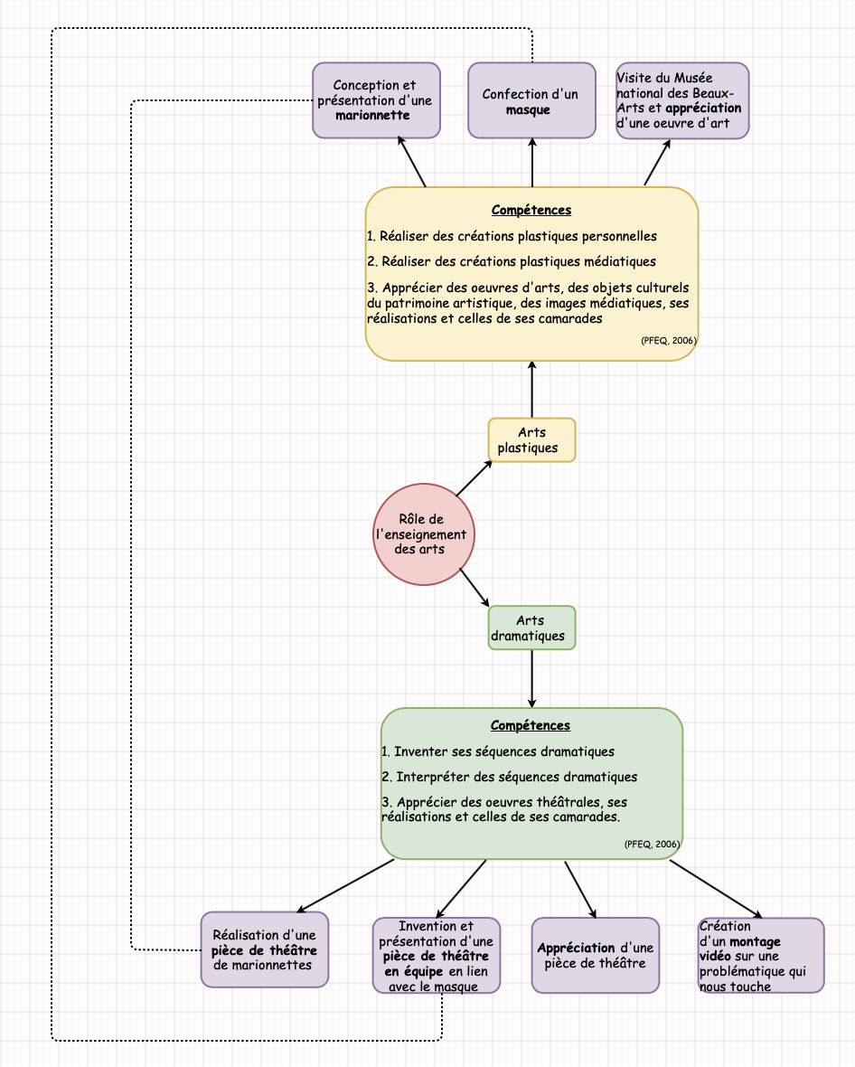
Cours moins utile- enseignement des arts Cours Arts Schéma capture_decran_le_2019-03-07_a_11.37.21.png