Aller au contenu principal
Université Laval
Faculté des sciences de l'éducation
Synthèse et intégration de fin d'études - BÉPEP
Vignettes
Identités professionnelles
Artefacts (2014-2020)
Répertoire partagé (2014-2020)
Ouvrir le menu principal
Vignettes
Identités professionnelles
Artefacts (2014-2020)
Répertoire partagé (2014-2020)
Que cherchez-vous?
Fil d'Ariane
Accueil
2016
Catherine Cauchon
Bianca Cauchon
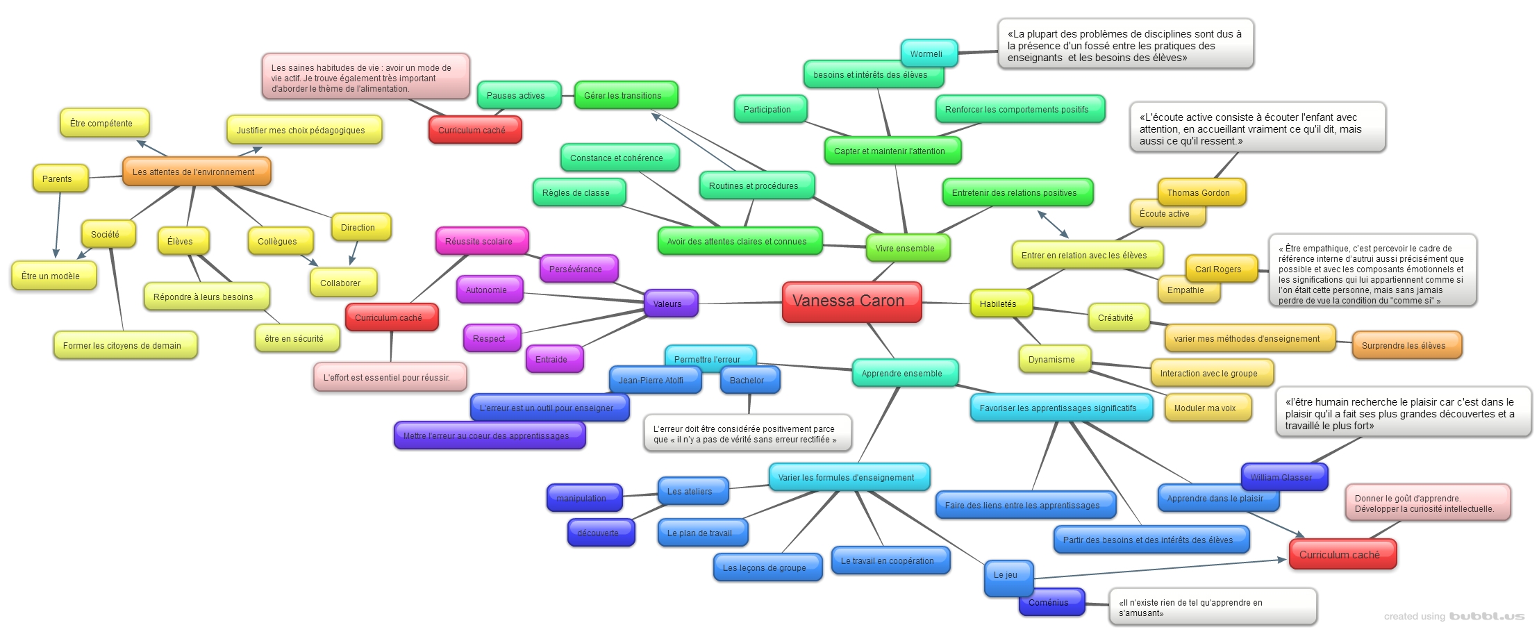
Vanessa Caron
Roxanne Cantin
Laura Bureau
Myriam Brouillette
Pier-Ann Boutin
Marie-Soleil Boutin
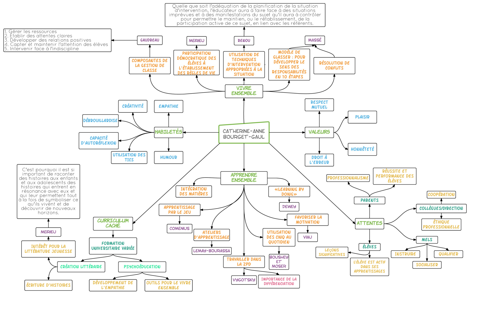
Catherine-Anne Bourget-Gaul
Sophie-Pier Boucher-Morel
Pagination
Page précédente
‹‹
Page 17
Page suivante
››
S'abonner à 2016
Connexion utilisateur