Aller au contenu principal
Université Laval
Faculté des sciences de l'éducation
Synthèse et intégration de fin d'études - BÉPEP
Vignettes
Identités professionnelles
Artefacts (2014-2020)
Répertoire partagé (2014-2020)
Ouvrir le menu principal
Vignettes
Identités professionnelles
Artefacts (2014-2020)
Répertoire partagé (2014-2020)
Que cherchez-vous?
Fil d'Ariane
Accueil
2015
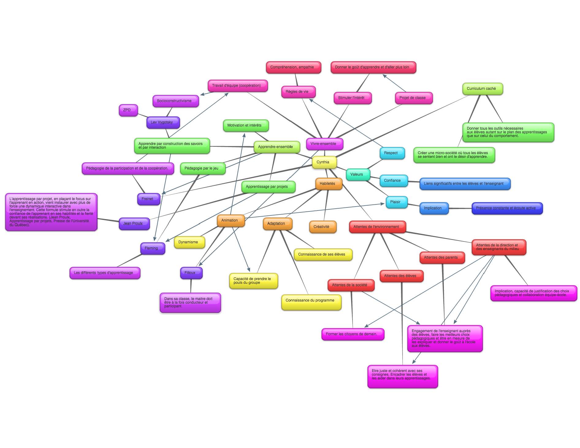
Boucher, Cynthia
Boisclair, Allen
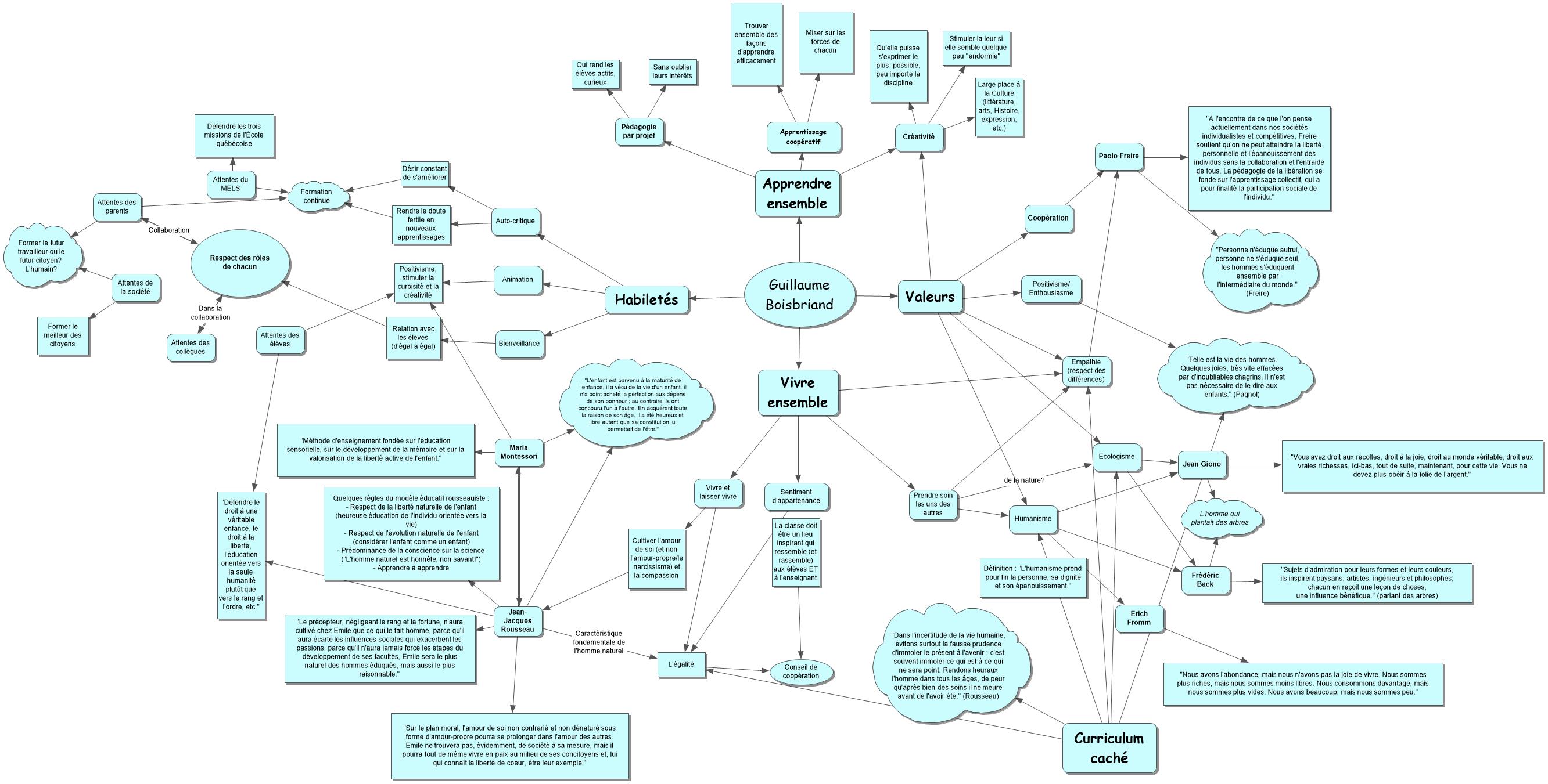
Boisbriand, Guillaume
Boily, Mireille
Blanchet, Stéphanie
Bissonnette, Charles
Bernatchez-Bérube,́ Camille
Bergeron, Joëlle
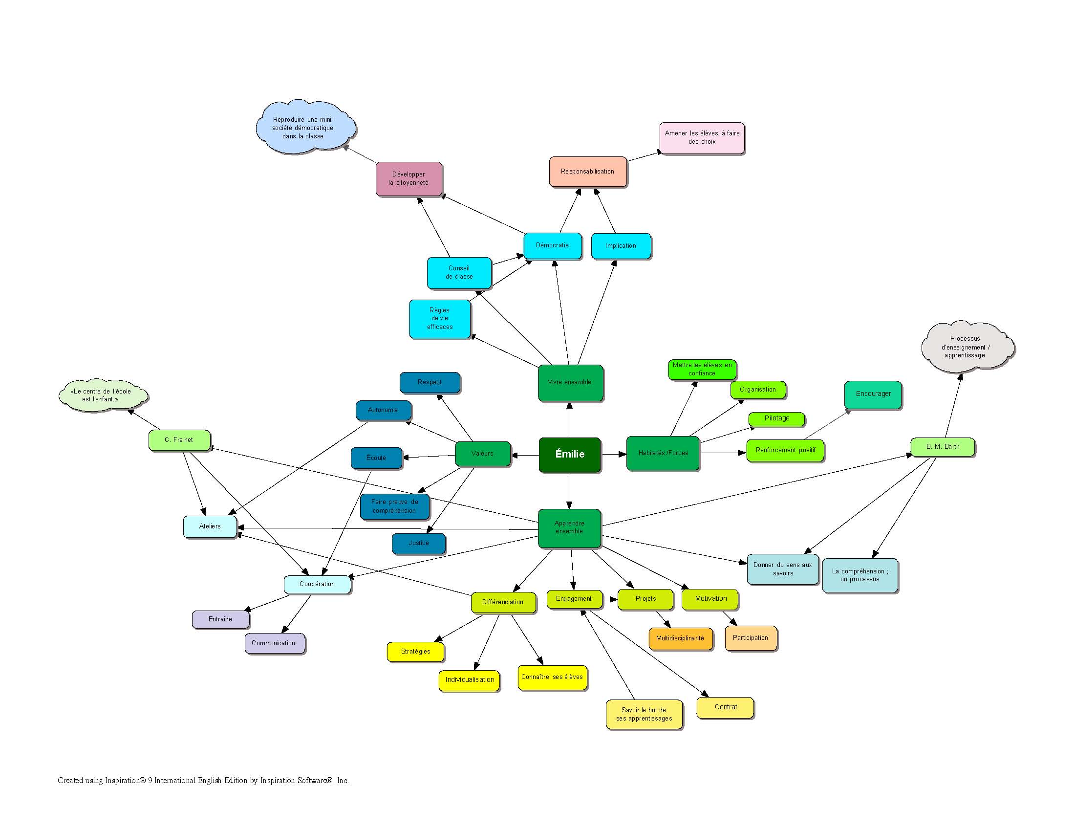
Bélanger-Boivin, Émilie
Béland, Alice
Pagination
Page précédente
‹‹
Page 16
Page suivante
››
S'abonner à 2015
Connexion utilisateur