Aller au contenu principal
Université Laval
Faculté des sciences de l'éducation
Synthèse et intégration de fin d'études - BÉPEP
Vignettes
Identités professionnelles
Artefacts (2014-2020)
Répertoire partagé (2014-2020)
Ouvrir le menu principal
Vignettes
Identités professionnelles
Artefacts (2014-2020)
Répertoire partagé (2014-2020)
Que cherchez-vous?
Fil d'Ariane
Accueil
2015
Béland-Desjardins, Kandy
Bédard, Tobby
Bédard, Sabrina
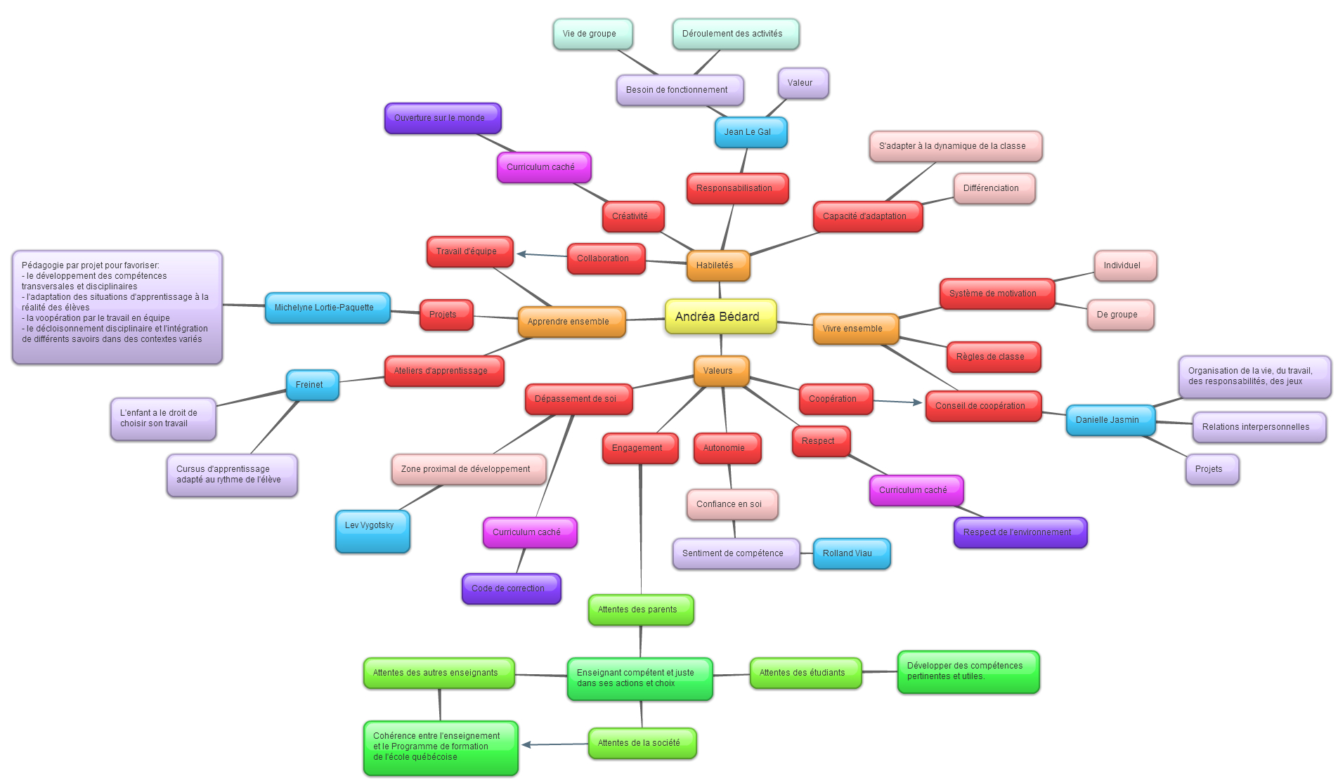
Bédard, Andréa
Beaulieu, Rachel
B. Masse, Charles
Auger-Beaulieu, Magalie
Audet-Matte, Érika
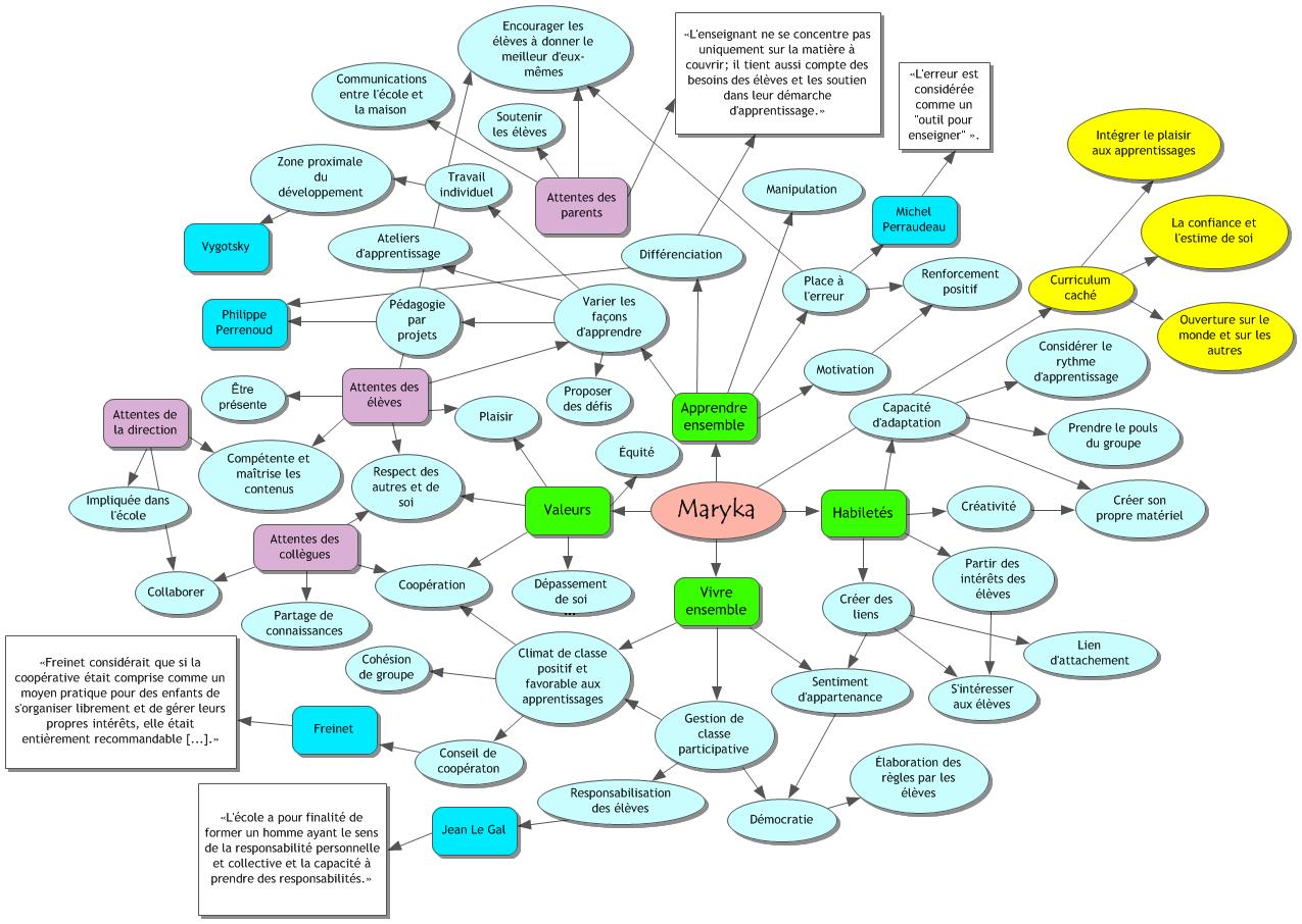
Asselin, Maryka
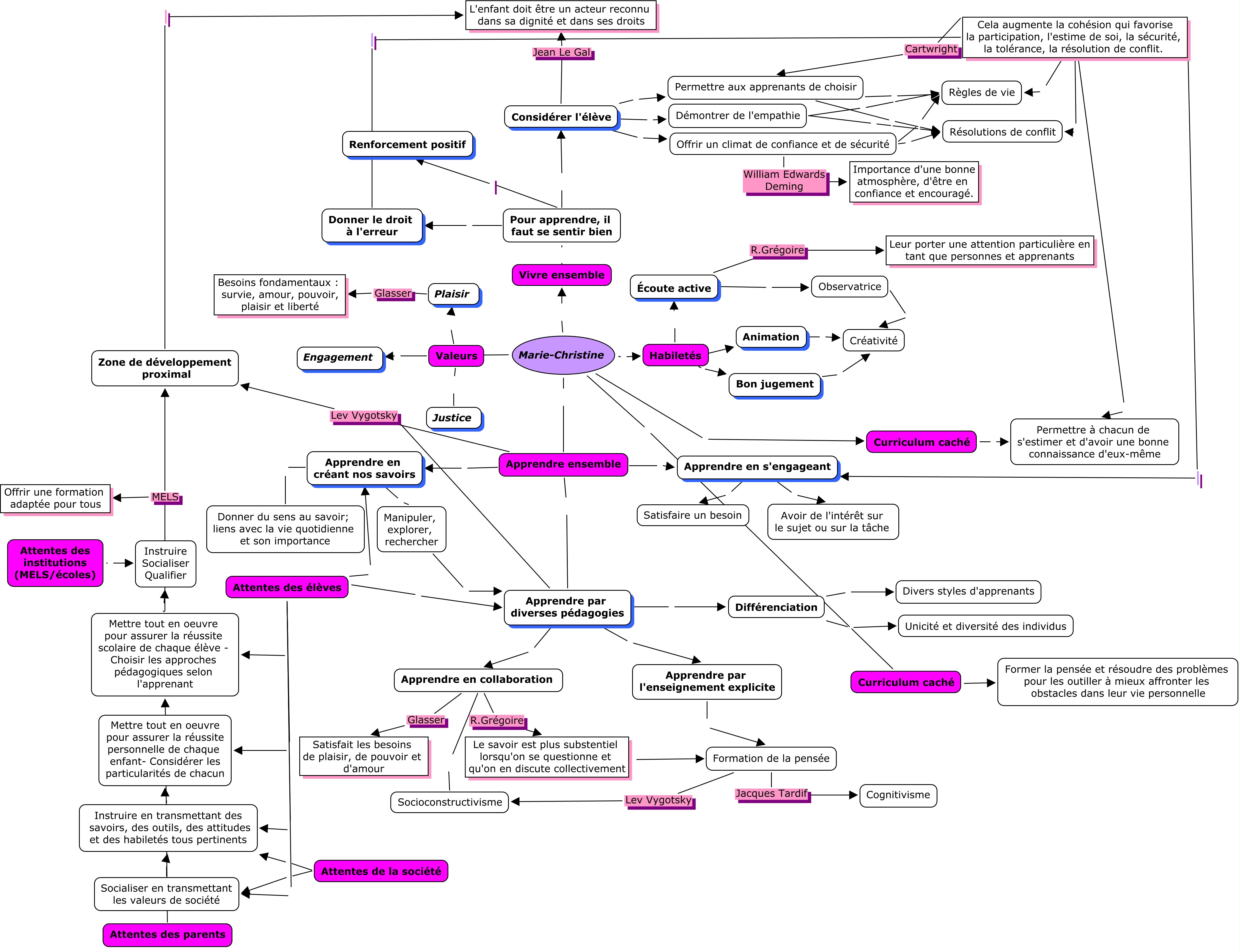
Asselin, Marie-Christine
Pagination
Page précédente
‹‹
Page 17
Page suivante
››
S'abonner à 2015
Connexion utilisateur